找相似
訂單成立賺1%
下單享LINE POINTS點數
訂單成立賺1%21 點設定到價通知
特力屋
相似商品
熱銷排行榜
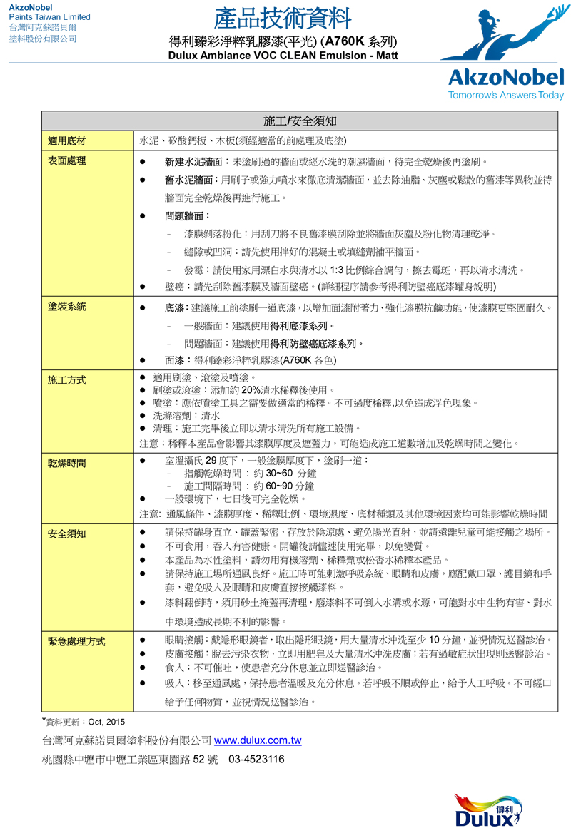
商品描述
專家精選色 色彩多樣化 除醛防霉抗菌!!
這款【Dulux 得利 臻彩淨粹乳膠漆平光 玫瑰白 1G(加侖)】採用低化學味、低VOC(有機揮發物)之頂級安全原料及功能添加劑,成份安 全環保,加上水性環保配方不添加甲醛及鉛、汞等重金屬,使用更安心~ 獨特的高透氣漆膜微孔結構,漆膜透氣性佳,牆體中水氣容易逸散,提昇 牆面防潮性!漆膜平滑,灰塵不易吸附,抗污耐擦洗,灰塵、醬料、水性墨水等髒汙,用海綿沾少許清潔劑及水即可輕鬆擦拭。
特殊完全乳化膠質配方,漆質平滑柔順,讓牆面具有優雅細緻質感,同時在漆面形成保護層,色彩持久。






