悠遊卡公司今(17)日正式在官網公開電子支付「 悠遊付 」上線,首批邀請相關合作夥伴,並公開招募500名「悠遊先鋒」一起參與試營運。 「 悠遊付 」將提供QR Code掃碼消費支付、收款、線上付款及轉帳;綁定悠遊卡透過「悠遊付」自動加值悠遊卡;以「悠遊付」申辦虛擬台北卡會員身分;手機感應搭乘大眾運輸工具等四大功能。
[caption id="attachment_297703" align="alignnone" width="800"]▲圖片來源:
悠遊卡公司電支業務 「 悠遊付 」上線 預定明年首季全面開放使用
介紹「 悠遊付 」電子支付前,首先可從「電子化支付」來看,「電子化支付」概括指以非現金之支付工具,包含信用卡、電子票證(如悠遊卡 等)、電子支付或第三方支付、轉帳等進行支付。簡單來說有四大類:NFC感應與QR Code掃碼消費支付的「行動支付」;代理收付交易的「第三方支付」;可以「代理收付實質交易款項」、「收受儲值款項」、「電子支付帳戶間款項移轉」的「電子支付」,及可供小額付款與搭乘交通工具的「電子票證」。
悠遊卡公司列出「 悠遊付 」的四大創新功能分別有: QR Code掃碼消費支付、收款、線上付款及轉帳;透過「悠遊付」綁定悠遊卡,可透過「悠遊付」自動加值悠遊卡,並管理卡片資訊;以「悠遊付」申辦虛擬台北卡會員身分、繳納臺北市自來水費、臺北市立聯合醫院醫療費及台北市停車費;與手機感應搭乘大眾運輸工具,包括雙北捷運、雙北公車、Youbike及淡海輕軌,都能透過感應支付,「嗶」一聲輕鬆搭乘。
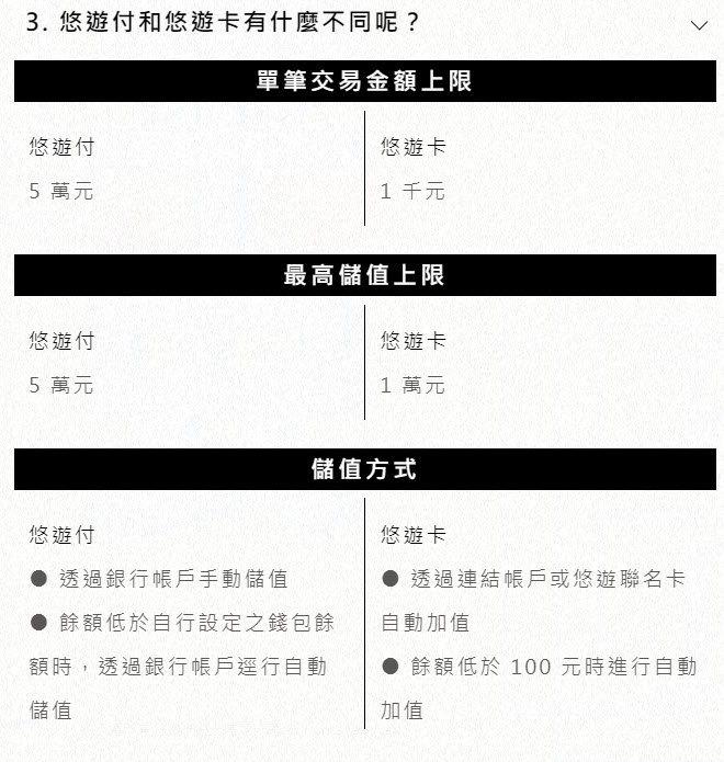
在「悠遊付」官網上也有整理好,與悠遊卡的對照表,可發現「 悠遊付 」的單筆交易與最高儲值金額來到5萬元,單月的使用上限含轉帳為30萬元,並可採用線上交易與線下掃碼交易,相較於電子票證的悠遊卡,使用額度有更多的彈性。
悠遊卡公司電子支付「悠遊付」雖已正式上線,不過目前仍在試營運規劃階段,預計公開徵選500名「悠遊先鋒」在1月5日審核完畢後提供搶先體驗,並暫定 2020 年第一季開放所有消費者使用,對於「悠遊付」有興趣的人可先上官方網頁填寫資料申請。
圖片來源:「悠遊付」官網
查看原始文章商品推薦
- Samsung Pay 與悠遊卡合作,「嗶」一聲就進捷運站、小額支付一併搞定
- Samsung Pay 將與悠遊卡公司獨家合作 手機直接可搭捷運、小額付費
- 腕錶內建悠遊卡,Garmin 推出 vivolife 生活運動腕錶,運動、通勤、消費一錶搞定
- 去麥當勞也能用悠遊卡! 限時七週享「大薯買一送一」
- 童年的回憶!「美少女戰士經典閃卡悠遊卡」第二彈!經典復古造型,美戰粉絕對要收藏!
- 乖乖悠遊卡在7-11!超可愛的迷你乖乖,竟然也變成立體悠遊卡~
- 立體「乖乖造型捷運悠遊卡」準備開搶!全台限量只在7-11發售
- 「GD 悠遊卡」太夯?聯名悠遊卡開賣一小時擠爆官網 粉絲:比演唱會門票還難搶!
- Hello Kitty造型悠遊卡!超可愛的立體金運達摩造型,即日起限量販售~
- WeMo 與悠遊卡合作 ,吃到飽 1280 定期票可每月免費騎 50 元(領取方法教學看此)
- 蘋果官網無預警推出「AirPods Pro」!外表像小吹風機、地表最強降噪、入耳設計亮點整理
- PTT及Dcard眾網友推爆:『神級粉底24K』,『小金瓶平衡油』,更多嬌蘭GUERLAIN熱門經典商品清單一次看!
- 2019聖誕節慶祝活動|不可不知的聖誕節由來+全台精彩耶誕節看點不容錯過!
- 只要市價五折?千元有找!Costco保養品超值組清單:貝德瑪卸妝水日本美白精華高CP防曬組...
- pizza hut必勝客|9月必勝客優惠券看這邊!!!!!必勝客優惠2019、必勝客推薦、必勝客菜單2019
- 日本女生都在用的染髮劑?!BEAUTYLABO濃密泡泡染髮杯,任何人都可以輕易上手的染髮產品~
- 滿滿CC美白!根本是滑嫩好肌膚的助攻手!
- 素顏、防曬一應俱全!韓國女孩最愛的「漁夫帽」8種穿搭~編輯全部列出來囉!想要當漂亮歐膩趕快學❤
- 不用再拿雜誌去沙龍 就能擁有夢幻日雜髮色!!!
- 給私密處最無微不至的呵護!盤點【私密處健康保養】5品
- 怎樣做才會讓另一半更「疼你」?別再煩惱了~選一隻你覺得最可愛的傑利鼠,讓另一半把你捧在手心!
- 「倒追12星座男」的成功機率有多少?先看看好不好下手,再來決定要不要告白吧!(下)
- 天氣變冷了!女生們不可缺少的高領毛衣,各個配色的穿搭搭巧大公開!
- 開架彩妝也有「聖誕限定版」麋鹿魯道夫包裝超太可愛!這價錢不收不行啊~
- 【型男皮件保養】PPT皮夾保養凍齡術&推薦保養去污工具清單大公開
- 穿毛衣秒變熊~學會根據臉型身材選款式,視覺瘦掉3kg~
- 「下班別再各自滑手機了!」情侶一起玩遊戲的四個好處~不僅打發時間還能讓感情增溫
- 利用秋冬大勢「奶茶色」打造零失敗穿搭!五種look怎麼搭都好看
- 如何分辨自己是「熱愛工作」還是「工作狂」上身?擺脫成為工作狂!這幾點要注意~
- 今年聖誕節就這樣化!超簡單上手的「聖誕妝容」化完直接成為整場派對焦點