因為武漢肺炎的關係,現在國內幾乎人人都在搶口罩,這邊引用「快樂小藥師」大作,經同意發表在此,除了以下規格以外小藥師也提醒現在口罩不是有買就可以了,有幾點要注意:1.需要有核准字號 2.要CNS字號14774 3.材質需為PP不織布且要防水。要買的時候注意要有寫「醫療用」口罩,坊間還有一般保暖用、裝飾用、防花粉用…不同用途口罩,使用時有顏色那面朝外,要完全蓋住鼻子,上方的金屬條要依照鼻型壓好、四小時更換一次,空曠的戶外空間不一定需要一直戴著口罩,但進入人多擁擠的室內環境口罩要戴好。
最近好多人開始注意口罩上面的規格了,所以簡單寫一下常見的標示 BFE 、PFE 、 VFE
BFE
BFE是細菌過濾效果 (Bacterial Filtration Efficiency),測量口罩過濾細菌的效率。
PFE
PFE是粒子過濾效果 (Particulate Filtration Efficiency),測量口罩過濾粒子的效率。
VFE
VFE是病毒過濾效果 (Viral Filtration Efficiency),測量口罩過濾病毒的效率。
BFE測量方式是口罩從內部過濾微生物微粒的能力,這項測試大多會以約 3.0 μm(微米)的微粒及 28.3 lpm(公升/分鐘)流速來進行。
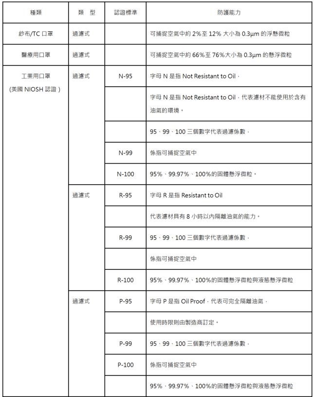
所謂「N95」所代表的意義即是通過美國NIOSH N95認證的防塵口罩,
對於0.3μm(微米)的非油性懸浮微粒過濾效果達9 5 %。
除了參照美國工業用防塵口罩的規範外,
亦可參考歐盟、日本等相類似的法規標準作為選購口罩的參考。
歐盟產品分類為FFP1、FFP2、FFP3,
澳洲分類為P 1、P 2、P 3
日本分類為D S 1、D S 2、D S 3等
其標準與美國標準類似,因此,選擇這些等級的防塵口罩時亦可達N 9 5口罩的類似效用。
有生物科技業者研發將生物陶瓷粉末織在棉布上再製成口罩,
由於粉末已經到奈米級的微小單位,能有效擋住細菌入侵。
你可能會問一個具 99% PFE 的三層不織布口罩,效能是不是比 N95(即 PFE 達 95%)更強呢?
其實並不然,根據 NIOSH N95 的標準,測試時會採用 0.3 μm 及 85 lpm 流速來進行,而以 PFE 95% 以上的外科口罩來進行 NIOSH N95 測試的話,結果往往低於 70%。
主要原因是因為過濾材質的效能,往往受空氣流通量而影響,空氣流通量愈大,過濾微粒的效能會減低。
外科口罩的主要功用是阻擋使用者的飛沫傳給他人,不過亦能以外層PP防潑水材質,阻隔他人的飛沫傳到使用者的口和鼻。
除了口罩的質素外,最重要是戴上口罩後是否與臉部有良好的密合度,以及留意口罩的正面是否朝向外面,才能達到最佳防護效果。
有人會說那我用P95好不好
這樣說吧,美國「國家職業安全衛生研究所」 對於面部防護設備設有N、R、P三級。
N級代表的是Not Resistant to Oil,代表濾材不能使用於含有油氣的環境; R級代表的是Resistant to Oil ,代表濾材具有8小時以內隔離油氣的能力; P級代表的是Oil Proof,代表可完全隔離油氣。
各等級的過濾效率又可分為95、98與100三級, N-95指的是在測試期間的任何時刻均可捕捉95%以上的粒子, N-98可捕捉98﹪的粒子,
N-100可捕捉98.97%的粒子,其他等級依此類推。
此外,生物性微粒係屬於一般微粒而非油性微粒,並毋須採用R級與P級等過濾油性。
目前網路上盛傳一堆口罩教學選擇,其實光是從外表或是名稱上來判斷很容易造成誤解,例如最多人誤會的就是活性碳
其實只要活性碳做到過濾還有防水,一樣是有效果的
(感謝三峽北大藥局提供照片)
所以購買的時候還是看一下他的字號與組成,這樣才是比較正確的方式。
這邊可以查資料:
西藥、醫療器材、特定用途化粧品許可證查詢
各國醫用面罩測試標準之綜合比較
粒狀物呼吸防護具的等級
還有現在 7-11 與全家等超商都有政府配給的醫療口罩可買,每次每人可買一包(三個,每天都可買),國內目前口罩不缺,大家不需驚慌囤積,做好日常保健,勤洗手、出外戴口罩,少去人多密閉空間停留即可,祝大家健康平安。
查看原始文章- 不要再黑口罩!你還有其他選擇,隱形口罩、立體 3D 口罩、AOK 抗菌口罩、小米防霧霾口罩推薦
- 出門記得戴口罩!流感、武漢肺炎太可怕~關於寶寶戴口罩的相關知識要記得!
- 《康乃馨口罩團購》台灣製造的PM2.5 口罩。立體口罩。Z 摺口罩。兒童口罩。過敏族,通勤族,空汙季節防護的好朋友 ︱影片
- 預防病毒!口罩正反面戴效果大不同...你戴對了嗎?
- 對抗空污【口罩】要戴好!口罩材質種類、使用方式、挑選推薦大補帖!
- PM2.5防霾口罩選購攻略!選購要點、美規n95歐規ffp1口罩哪裡買通通告訴你
- 對抗空汙!兒童口罩挑選攻略,選購要點、口罩推薦大揭密
- 睡眠專用口罩用後感
- 為什麼日本人愛口罩?
- 口罩可以是一層保護網,也可以是一門學問
- 日本節目贊助商「提供」字樣總是出現在眼睛 乾脆推出這樣的商品!
- 說溜嘴了?暖男「喵喵」自曝選女友的首要條件惹怒「古娃娃」挨揍:反正你就是嫌我
- 總是穿那幾條牛仔褲?男生該入手的3款褲子,直接跳級變型男!
- 買得到算你幸運!韓妞推爆的3款刷具,去韓國絕對不要錯過啊~
- 「加油,你是最胖的!」:10句寫進心坎裡的「減肥毒雞湯」,讓你哭笑不得的負能量爆炸!
- 連IU都在穿,不跟不行!老爹鞋時尚再進化NB708強勢回歸!
- 京東購物教學 – 註冊挑選優惠產品,購買海外手機流程與常見問題
- 2019最新智慧手錶推薦:Garmin、Fitbit、Apple watch、小米手錶、Amazfit|運動手錶品牌推薦
- 好市多「法式可麗餅」新品超夯!軟皮&榛果巧克力醬的口感,好市多「法式可麗餅」根本超生火~
- 【01/27-02/02】十二星座每週愛情運勢 (上集) ~雙子座桃花運勢提升,但要確定心中的感覺需要一些時間!
- 「這樣真的不OK!」12星座討人厭指數大公開!妳的星座有多惹人厭呢?(中)
- 新北淡水住宿【承億文旅-淡水吹風】漁人碼頭交通房價.訂房
- 冬天使手部很乾燥!不要忘記手部的保養也很重要!?不然美甲再美也沒有用了!
- 真的搞不懂!!12星座讓人「又愛又恨」的特質~總是摸不透呀!(中)
- 這些星座男一忙起來直接消失給妳看!根本是名副其實的工作狂~
- 即使只有幾點也超明顯,雀斑女孩的苦~只能靠這幾招解決了!
- 把握幫助「燃燒脂肪」三原則!吃對食物才能幫助減重~
- 穿搭上的疑難雜症!解決辦法都在這~照著這些小技巧,一樣能成為穿搭女神!(下)
- 「這樣真的不OK!」12星座討人厭指數大公開!妳的星座有多惹人厭呢?(中)