雖然健保局有提供口罩查詢的平台,但有用過的人都知道,不是很好用,因為查完之後還是需要找這間店的位置到底在哪,離自己家裡、公司是不是很近。而最近就有網友開發出這款 口罩熱區 3D 地圖 ,支援定位功能,打開之後就能立即從地圖上的 3D 圓柱高度,知道附近各藥局剩餘的庫存多還少,越高代表越多,也代表說,你可以很快的找到該去哪一間藥局購買,不用擔心撲空問題,也提供每間藥局大人與小孩口罩庫存的即時數據。
口罩熱區 3D 地圖免費工具介紹,一眼輕鬆知道附近哪些藥局口罩庫存最多
點我進到口罩熱區 3D 地圖後,允許定位功能就會鎖定你目前所在位置,顯示附近各藥局的口罩庫存。圓柱高度越高,代表這間藥局庫存越多,越低當然就越少:
如果圓柱表面有顯示類似黑貓耳朵的圖示,就代表這間庫存都沒人,不論大人小孩都一樣,沒有的則是可能其中一款還有少量庫存:
點選即可查看該藥局目前大人與小孩的口罩即時庫存、更新時間、地址以及電話,如果再增加營業時間資訊就更棒了:
拉遠來看可以快速了解到目前全台各藥局的口罩庫存分布,看起來台北、桃園最多,都有非常高的圓柱體,東部就比較慘,很多藥局都沒庫存:
外島資料也有,但跟東部一樣,基本上都沒庫存了:
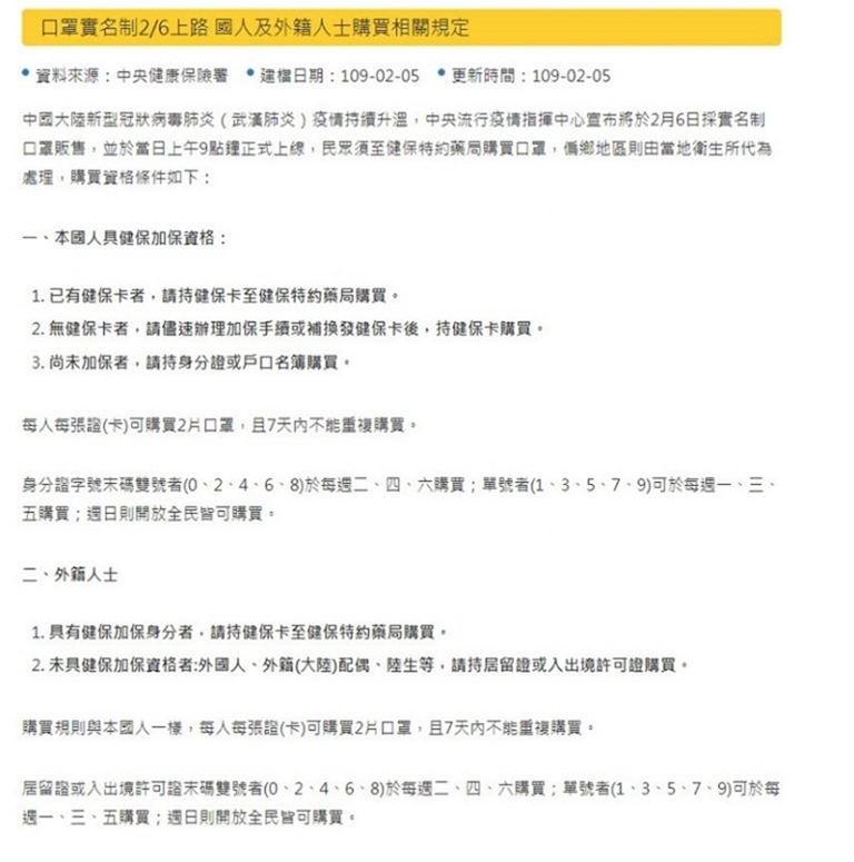
最後也補充一下,每人每張健保卡七天內可購買 2 片口罩,身份證字號末碼為雙號者(0、2、4、6、8),每週二、四、六可以購買。單號者(1、3、5、7、9)則是每週一、三、五,星期日所有人都能購買,所以說別跑錯天囉!外籍人士也一樣,只不過拿的是健保卡或居留證、入出境許可證:
補充資料
口罩熱區 3D 地圖網站:點我前往
查看原始文章商品推薦
延伸閱讀
小編推薦
- 2019手腕手臂式血壓計推薦:歐姆龍泰爾茂日本精密小米
- 薑還是老的辣!資生堂經典不敗系列『夢思嬌』,好用到一再回購!
- 問衝鋒衣是什麼就遜掉了!衝鋒衣保暖嗎?衝鋒衣穿搭法大公開
- 跨裝置新幫手!神好用一對三攜帶鍵盤,粉嫩羅技K380超誘人
- New balance, Teva 超燒話題新款涼鞋!2019運動涼鞋穿搭一次 get!
- 連泫雅、子瑜都燙了!韓妞瘋燙的「紅貴賓捲髮」妳準備好跟進了嗎?
- MUJI 前員工爆料!無印良品8大必買商品,還有建議別買清單,一次報你知!
- 2019熱門底片相機推薦,膠捲入門:富士、lomography
- 【02/03-02/09】十二星座每週愛情運勢 (上集) ~白羊座各種社交場合都可能帶來機會!
- 過完年準備開始面對美食債...除了作息調整跟運動之外,必備「代謝神器」讓妳事半功倍!
- 顏色心測!「未來一個月你在哪方面會容易吃虧呢?」快來看看準不準唷!
- 準到頭皮發麻的心測!每個人在感情裡都有害怕的事⋯⋯從你最常聽的歌手裡,看你到底在害怕什麼!
- 你會被另一半吃得死死嗎?心測測出你的馭夫程度,你有能力令他貼貼服服嗎~
- 千里姻緣一線牽!一幅畫測出~ 「你會在哪裡跟未來老公相遇?」
- 嘴巴上不說!其實男友超喜歡女生做的小舉動~這樣做超加分!
- 女生永遠的難題!到底要不要剪瀏海?下手之前這幾個事項要先考慮~
- 12星座中,很多美女們都是這3大星座呢!美人胚子,不當明星就浪費了!
- 表面上專情,背地裡卻會花心!這些星座男其實沒有表面上這麼乖~