隨著嚴重特殊傳染性肺炎(又稱COVID-19,武漢肺炎)疫情擴散之故,越來越多人在家隔離做的事之一就是玩遊戲,不過像是Nintendo Switch這類家用主機的控制器被長時間使用,越來越多人玩遊戲的同時,也開始在想該如何清潔這類周邊以做好防疫工作,因此當收到許多人詢問「能否使用酒精消毒Nintendo Switch與Joy-Con控制器?」時,任天堂也就此做出官方回應。
如何消毒Nintendo Switch與 Joy-Con控制器 任天堂仍建議以柔軟乾布擦拭即可
事實上許多3C的使用者在肺炎疫情爆發後,紛紛想知道究竟能否使用酒精來消毒3C產品,像是Apple就建議使用者在拔掉所有外接電源、裝置和連接線後,可以使用「70% 的異丙醇(isopropyl alcohol)擦拭布 或 Clorox 消毒濕巾」,僅使用柔軟、不起毛絮的布,擦拭蘋果產品上堅硬、無開孔的表面範圍。並提醒請勿使用漂白劑,避免沾濕任何開口處或是嘗試將產品浸入清潔劑,也別將這些消毒劑用在織物與皮革之上。
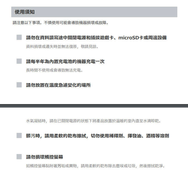
那麼任天堂又是如何回應「能否使用酒精消毒Nintendo Switch與Joy-Con控制器?」的提問,其實答案跟Apple產品的通用原則類似:「僅使用柔軟不起毛絮的乾布擦拭髒污,切勿使用稀釋劑、揮發油、酒精等溶劑。」任天堂首先提供Nintendo Switch的安全使用須知,裡面其實提到:「髒污時,請用柔軟的乾布擦拭,切勿使用稀釋劑、揮發油、酒精等溶劑;如觸控螢幕黏附著污垢或異物,請用柔軟的乾布除去塵埃或垃圾,然後擦拭乾淨。」
▲圖片來源
任天堂也進一步說明,酒精等溶劑很有可能會讓Nintendo Switch 及控制器 Joy的塑膠部分脫色甚至變形;至於非酒精的除菌布或紙巾,任天堂也表示,裡面含有的成分仍可能對塑膠部分產生影響,因此也不建議使用,最好就是照安全使用須知中提到的「髒污時,請用柔軟的乾布擦拭,切勿使用稀釋劑、揮發油、酒精等溶劑。」
▲圖片來源
雖然隨著肺炎疫情擴散,許多人都會想隨時清潔用過的器具以避免病毒殘留,不過像Nintendo Switch這類精密電子產品或是外殼使用的材質,本來就是怕水或是部分化學溶劑,因此不能隨意拿起酒精進行清潔,除了按照官方所說以柔軟的乾布擦拭外,洗完手後再使用遊戲機或手把,也許是比較理想的方式。
查看原始文章- 任天堂Switch迷必讀!Switch必買配件、收納建議及周邊產品精選
- Switch出新色!價格更便宜!任天堂推出「Nintendo Switch LITE」必敗重點公開
- 敏感肌的大忌是酒精?避免濕敷絕對是重點,酒精有時候也有好處的~
- 《2019蘋果秋季最新》Apple TV+ 價格出爐:家庭方案每月170元,買 Apple 最新裝置還可免費看一年!
- 每個女生身邊都必須有這幾種朋友!妳們的八卦都由她來提供,嘴賤型最不可缺少!
- 蘋果又祭高薪挖角TESLA人才 「APPLE CAR」 誕生
- 電玩控必讀!新版Xbox One S 將在5月7號發表!
- 跨裝置新幫手!神好用一對三攜帶鍵盤,粉嫩羅技K380超誘人
- 超強輕薄鋼化防爆玻璃保護貼SAMAO雷神之鎚!
- 2019最新遊戲手把搖桿推薦│不要再用鍵盤玩Steam啦:Xbox360、XboxOne、PS4、PS3
- 【廚房清潔劑推薦】Mr.Muscle威猛先生廚房凝膠&廚房魔術靈/歐式抽油煙機清潔
- 韓國藥妝店OLIVE YOUNG太好買,尤其沒買到TOP6明星商品真的會哭哭~
- 別讓狗狗因跳上跳下傷害了關節!安全『寵物階梯』保護毛孩遠離骨
- 隨身空氣清淨機有用嗎?有效果好才值得推薦!LG隨身空氣清淨機
- 跟著MOMA找熱點-泰晤士河邊人氣餐廳COPPA CLUB
- 火鍋從北吃到南!精選全台灣人氣鍋物料理店,入手超值餐券讓你秋冬也能暖到心坎裡~
- 公認 2019 最適合旅行隨身相機:「全球最輕旗艦級隨身機
- YouTuber評比5款日本熱門痘痘藥,徹底跟痘痘說再見
- 腋下如何?舉手就黑嚕嚕太NG!讓日本Himecoto白雪肌拯
- 限量破盤商品天天有!YAHOO奇摩雙11攻略讓你買到手軟
- 是時候解決大腿內側贅肉!這組簡單的居家運動學起來~在家也能鍛鍊好身材!
- 甜系少女最愛的蜜桃粉!2020春夏美甲提案~人間最美水蜜桃色!
- 香瓜怎麼挑才甜又好吃?香瓜挑選、香瓜價格一次大公開!
- 有效率的洗碗流程!這樣洗碗省水又乾淨!網友再推薦2020好評必買洗碗機
- 蒸包子時間要多久?瓦斯爐蒸包子、電鍋蒸包子好簡單!加碼2020人氣蒸包子機推薦
- 如何讓整體穿搭提升造型感?配件超重要!一起打造個性休閒的穿搭風格~
- 緊張的劇情!崔振赫主演新劇《RUGAL》現已開播!完整人物簡介~
- 這樣穿最顯瘦!腿型X褲子,一條公式算出最修飾的下半身穿搭!
- 如何清洗蔬果,才能不讓農藥殘留?洗水果工具推薦
- 頭髮超長的女生必學~超易打理的簡約馬尾造型!用心打扮才顯個性~