為改善高噪音車輛擾寧問題,環保署推動「聲音照相」科技執法來抓汽、機車噪音車,35套系統預計已經在2021年元旦於18個縣市正式上路。環保署「聲音照相」科技執法首日,各縣市都有斬獲,其中又以新北市首日就告發221台車輛噪音超標戰果輝煌。
環保署「聲音照相」科技執法是什麼? 目前有哪些路段開始實施「聲音照相」科技執法? 以下作一整理與說明:
針對高噪音車輛擾寧問題,目前採搭配攔查檢測或通知車主到指定地點進行原地噪音量測,但偶有碰到在路上很吵但原地噪音卻合格的狀況加上攔查檢測非常耗人力物力,有鑑於此,環保署特參考超速照相執法模式,推動聲音照相直接開罰措施,並完成「機動車輛行駛噪音量測方法-影像輔助法」、「機動車輛噪音管制標準」及「使用中機動車輛噪音管制辦法」等三項法規修訂工作,在聲音照相都已符合目前檢測標準在精密度和準確度的相關規定下,「聲音照相」科技執法已經在2021年1月1日公告正式上路,違規可處新臺幣1800元至3600元。
以下針對環保署「聲音照相」執法的方式與全台執法熱點地段做一整理:
1.環保署「聲音照相」科技執法是什麼?
「聲音照相」是透過噪音照相系統(設備包含噪音計、風速計、魚眼攝影機、車牌辨識攝影機、控制箱體…),來紀錄行經車輛產生的噪音是否超標的系統。只要行經檢測地點產生的噪音超標準,照相機就會「聽音」”喀擦”一聲拍下車牌,改裝機車噪音也能「聽音」拍下車牌。
為避免環境噪音影響「聲音照相」執法結果,針對由聲音照相系統紀錄到的噪音超標行為,經背景音修正、比對前後三秒確認排除環境干擾、且氣候為無雨、風速小於5m/s者,作為噪音是否超標的判定標準。
若行車產生的噪音超標,各地環保局就會根據噪音管制法第26條以不當操駕進行開罰;若從照片中辨認使用非原廠或認證排氣管等違法改裝者,地方環保局將再要求到檢與限期改善。
環保署表示:「聲音照相」執法是從受體保護(民眾)角度出發,以「抓吵」為原則,車輛只要沒有過度不當改裝或刻意製造噪音的操駕行為,不會有超標的疑慮,駕駛人只要配合「順順騎、順順開,油門輕、不怕拍」,並不用擔憂受罰!
2.開罰標準:
開罰的標準為:速限50km/h路段,不得超過86分貝;速限50~70km/h路段,不得超過90分貝。至於速限70km/h以上路段,大多離人口密集處較遠,噪音影響相對小,目前未納入「聲音拍照」科技執法範圍。只要噪音超標,不當操駕的超標車輛將以《噪音管制法》開罰1800至3600元罰鍰,不當改造車輛也將限期改
不過, 執行公務車輛、非機動車輛自身設備產生的聲音及多車同時經過會被排除。
3.「聲音照相」執法有哪些路段?
環保署表示目前35套「聲音照相」系統已經在2021年元旦於18個縣市正式上路。「聲音照相」系統分成「固定式高噪音車輛偵測攝影系統」與「移動式聲音照相系統」,前者主要固定架設在民眾陳情熱區之特定路段設置以長期監視取締;後者則採非定時、非定點,於民眾常陳情噪音車輛出沒之熱區,執行機動性聲音照相取締工作。
在「聲音照相」執法路段,在架設點前方100公尺至300公尺間,會設置「前有聲音照相 請降低音量行駛」的告示牌,提醒汽機車駕駛。
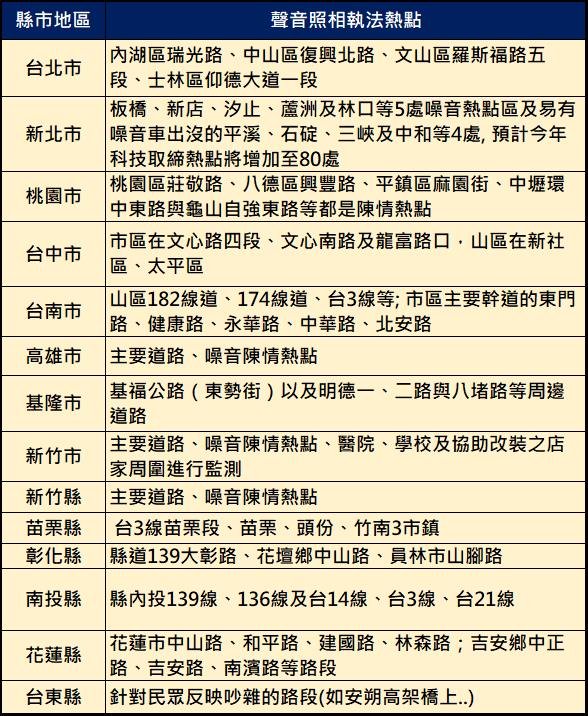
以下是已知各縣市重點取締汽機車噪音的路段與取締熱點,請習慣故意發出吵雜聲音的汽機車主,看好自己的荷包!
Note: 以上資訊純供參考,實際熱點以各地方環保局公告為準
整體而言,環保署推動的「聲音照相」科技執法主要是針對一些違法改裝的車主及故意不當操駕的跑車或大型重型機車車主而來,對於正常行駛的汽、機車車主基本上是沒有影響的。有了這項可以取締故意製造噪音的科技,對於經常身受車輛排氣管高分貝的音量打擾的民眾將是一大福音。
- 【老 J 推車】最新把妹神車來了!KYMCO 光陽發表會「4 大新車」懶人包整理,電動車、三輪重機通通有~
- 電動機車Gogoro3正式上市!最高補助、優惠重點懶人包
- 2020 就要騎電動車!Gogoro 怎麼買最划算?(隱藏版購車優惠 懶人包)
- 2020 電動車補助新制縮水,今年該怎麼買最划算?
- 帥炸的城市電動車,時速最大可達90 km / h
- 騎進傳統機車行!Gogoro 智慧雙輪推廣站將進駐多間巷口機車行
- 電動 vs 汽油機車能耗比一比:誰才「真的省」直接算給你看
- 量販超市振興懶人包 三倍券折扣戰抽機車
- Gogoro電動單車Eeyo登場!全世界最輕的電動自行車,台北101全球首賣
- 中華 emoving 設計草圖流出,宣布將推出高續航白牌電動車
- 反差萌男友星座前三名!偷偷說,其實私底下的他們是這樣的!
- Kim Kardashian與Kanye West已分居!?將會離婚,竟與同志網紅有關?
- 十二星座變成媽咪後…十二星座如果當媽媽這些本性會跑出來!(下)
- 懶人露營聖地!網美們都在這裡拍!帶著過夜衣物就能前往了!
- 全世界的華人都在讀!女作家龍應台的凌厲與溫柔
- 人生再怎麼變,姐妹也不可以變!姐妹要當一輩子要有的四點體貼~
- 2021 1/4~1/10 星座運勢 金牛認識新朋友帶來全新的自己 巨蟹貴人運超好!
- 幾個擁抱的方法,最接近彼此的距離~讓他不害羞都難
- 最佳迪士尼代言人 ~ 征服所有迪士尼角色的超萌寶寶!請爸爸收下我們的膝蓋~
- 2021桃花開在哪裡?心理測驗找出妳的桃花磁場~
- 放生他吧 男生不喜歡你的跡象
- 私密處妹妹顏色的迷思大破解
- 不知道該進攻還是該防守?讓塔羅牌幫妳算出曖昧對象是不是對的人!
- 變成一個愛飲水的乖寶寶~只要遵照喝水時間表,更能輕鬆減肥~
- 有才華的男生最帥!會這五種才藝的男生在女生心目中大加分~
- 總是欲求不滿?盤點最喜歡愛愛的星座男
- 脫妝別再怪天氣!打造美肌素顏妝,妳必須知道的6個「偽素顏底妝」重點!
- 善用幾種語言來加強甜蜜的相處方法~這樣做感情一定會升溫的~
- 最新打卡風格~女神們都曬出香艷浸浴照,馮盈盈、譚嘉儀2021年頭炮福利照!
- 陳冠希曬女兒照,被指女兒綁著價值73萬手錶,花式炫富引起熱討!