promotionBanner image
貓在一起,狗好生活
有貓有狗,日子就剛剛好。
點我下載
Top AD

通勤防疫騎共享機車 3大平台資費比一比

卡優新聞網

69更新時間: 1970-01-01 08:00

  疫情期間為避免群聚,不少通勤族減少搭乘大眾交通工具,改以共享機車代步。目前3大共享機車平台以WeMo Scooter均價最低,安心騎方案299元可使用7天;iRent推廣價前6分鐘10元最划算;GoShare提供首次騎乘前30分鐘免費好康。綁定信用卡以中國信託英雄聯盟卡與聯邦信用卡10%回饋最強,悠遊卡1,280元定期票能加價300元騎250分鐘。

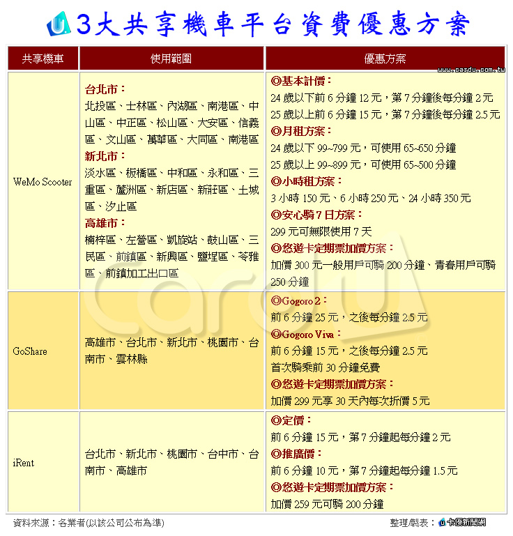
  WeMo Scooter服務範圍集中在雙北市與高雄市,基本方案中24歲以下使用者前6分鐘12元,第7分鐘後每分鐘2元;25歲以上前6分鐘15元,第7分鐘後每分鐘2.5元。月租方案最優99元使用65分鐘;小時租方案有3~24小時選項,收費150~350元,用戶可視需求選擇不同收費方式,達到最高「CP值」。

  在防疫期間WeMo Scooter設計「安心騎7日方案」,支付299元就能無限使用7天,可無限次換車或使用同一台車。若機車須更換電池,每24小時可透過APP申請1次專人換電,滿足民眾的交通需求。

  GoShare提供Gogoro電動機車代步,服務範圍包含雙北市、桃園市、雲林縣、台南市與高雄市,首次騎乘前30分鐘免費,租借Gogoro 2前6分鐘25元、Gogoro Viva前6分鐘15元,之後每分鐘都收費2.5元。iRent範圍遍及雙北市、桃園市、台中市、台南市與高雄市,一般定價前6分鐘15元,第7分鐘起每分鐘2元,推廣促銷騎前6分鐘10元,之後每分鐘1.5元。

  使用信用卡支付租車費用省錢效益大,像是中國信託英雄聯盟卡免登錄租借機車均享10%現金回饋,每戶回饋上限300元。聯邦卡友在6月底前租借3大共享機車平台電動車,消費入帳後登錄,每筆回饋10%刷卡金,每月限額5,000名。

  若是悠遊卡1,280元定期票使用者,今(2021)年底前提供3大共享機車平台加價優惠,建構從捷運站到公司或返家的最後1哩路。其中,WeMo Scooter加價300元可騎200分鐘,24歲以下用戶更能騎250分鐘;GoShare加價299元,30天內每次騎乘折價5元;iRent加價259元能騎200分鐘。

3大共享機車平台資費優惠方案,如下表:

原文出處

相關文章

Side AD
AD