promotionBanner image
熊的卡通頻道 ON AIR
今日情緒直播中
點我下載
Top AD

腸胃炎拉肚子、嘔吐、脫水怎麼辦?急性場胃炎可以吃東西嗎?7大迷思醫師來解答

妞新聞

1,042發佈時間: 2021-09-04 19:00

腹瀉、嘔吐,有時還伴隨頭痛、發燒……?出現以上症狀,當心是腸胃炎中鏢!尤其,要小心恐併發嚴重脫水,危及生命。腸胃炎的傳染途徑,包括飲食傳染、飛沫傳染,以及接觸傳染,因此,在日常中,學會食物的適當保存、安全的烹飪方式、避免接觸感染者衣物及排泄物,以及建立正確的洗手觀念等,是遠離腸胃炎的不二法門。肝膽腸胃科醫師將為大家一次破解急性腸胃炎的7大迷思,以及分享腸胃炎的自救方法。

 

 

 

《華人健康網》健康小學堂特別邀請到台安醫院肝膽腸胃科醫師葉秉威,主講《破解腸胃炎的迷思,自救方法大公開!》,解答大家常見的問題,包括為何會得到腸胃炎?當得到腸胃炎時,該怎麼適當的處理?腸胃炎發作時,要空腹餓肚子好幾天比較好嗎?腸胃炎只能吃吐司、稀飯,難道不能吃乾飯嗎?腸胃炎喝運動飲料會比較好嗎?在日常中,又有什麼撇步能夠「超前部署」,預防腸胃炎的發生呢?

 

 

 

腸胃炎分為兩大類:

「病毒性腸胃炎」與「細菌性腸胃炎」

葉秉威醫師表示,腸胃炎通常分為病毒感染所引起的「病毒性腸胃炎」,以及因為把滋生過多細菌的食物吃下肚,所引起的「細菌性腸胃炎」,另外有少部分為寄生蟲感染所致。會引起病毒性腸胃炎的病毒,不外乎為大家常聽到的諾羅病毒、輪狀病毒,以及較少見的星狀病毒;這些病毒好發的時間,約在冬天轉春天之際(約11月至隔年3月),也是急性腸胃炎的好發時間;而腺病毒所引起的腸胃炎,則全年都有可能發生。

 

相較之下,「細菌性腸胃炎」則主要發生在夏天,由於氣溫更高,容易讓食物在室溫下更快速滋生細菌,同時會產生許多毒素,所以,如果沒有立刻將食物冷藏,就容易把細菌產生的毒素吃下肚,導致「細菌性腸胃炎」的發生。

 

 

 

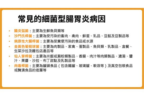
引發腸胃炎的常見細菌包括腸炎弧菌、沙門氏桿菌、病原性大腸桿菌、金黃色葡萄球菌、仙人掌桿菌以及肉毒桿菌等;其中,如果生鮮魚貝類沒有妥善烹煮,或是使用砧板時,沒有做到生、熟食分開,容易造成腸炎弧菌的感染;而大家常聽到的沙門氏桿菌,可經由帶菌的人、貓、狗、蟑螂、老鼠等途徑污染水源或污染肉、蛋、奶類等食物感染,在臨床上很常見;夏天大家愛吃的涼麵,以及受糞便感染的水源中,容易出現大腸桿菌超標的情形;金黃色葡萄球菌為人體皮膚、毛髮上常見的細菌,常見於化膿的傷口,若身體有傷口,再去烹煮食物,或是食物沒有經過充分烹煮,容易受到金黃色葡萄球菌的感染而產生症狀。

 

葉秉威醫師提醒,若身體有任何傷口,建議先不要處理、烹煮食物,因為有可能會造成食物污染,而導致他人因吃進受污染食物而導致腸胃炎的發生。

另外,炒完炒飯若沒有及時吃,等到3–4個小時後再吃,之後引起肚子不舒服、想吐等症狀,與仙人掌桿菌感染有關;而肉毒桿菌則易出現在罐頭類、醃漬食物類,若殺菌過程或保存方式不妥善,則容易吃下肉毒桿菌產生的毒素而感染。葉秉威醫師表示,了解造成腸胃炎細菌的傳播方式相當重要,因為知道細菌會怎麼傳染,才知道如何預防。

 

 

 

夏天食物的保存可能會有什麼問題

會導致腸胃炎的發生?

預防腸胃炎,夏天食物的保存方式很重要,由於在夏天時,室溫比較高,食物腐敗的速度也會比較快,所以,最好在2小時內將食物食用完畢;若無法在2小時內食用完畢,要儘早放入冰箱裡,做低溫儲藏,以減少細菌的滋生。如果沒有及時將食物的適當保存,細菌會不斷滋生,同時也會產生一些毒素,食用時也容易造成胃腸道的發炎、感染。

 

另外,葉秉威醫師指出,除了飲食傳染,接觸感染以及飛沫傳染,也是腸胃炎的傳播途徑,若沒有戴上手套、口罩,就去處理感染者的嘔吐物、排泄物,可能會因為接觸後沒有清洗乾淨,又碰到自身的粘膜,如眼、口、鼻等,而造成感染。所以,腸胃炎不只會從飲食傳染,也要特別注意是否有飛沫傳染,以及接觸傳染的危險。

 

要感染疾病,一定要有病原、宿主,以及環境3要素,有病患表示,為什麼全家出去吃東西,只有自己拉肚子、嘔吐,其他人都沒事?這真的是腸胃炎嗎?對此,葉秉威醫師表示,有可能是因為自身免疫力比較低,或是吃下去的病毒或細菌產生的毒素相對較高,因此,環境以及病原的量,會決定是否有被傳染。

 

 

 

常見腸胃炎的症狀包括:

腹瀉、嘔吐、頭痛、發燒、噁心、肌肉酸痛等

感染腸胃炎後的主要症狀包括腹瀉、嘔吐,也可能會發生頭痛、發燒、腹部痙攣、胃痛、噁心及肌肉痠痛等非特異症狀,通常在感染後1–3天開始出現症狀,可能會持續1–10天。

 

除了上述症狀之外,有時細菌性腸胃炎患者,也可能會發生血便或膿便,大便會帶有許多黏液,一般潛伏期為數小時至5天,症狀可能持續7–10天。

 

 

 

腸胃炎的高危險群:5歲以下幼童、年長者、長期臥床者

任何人都可能感染腸胃炎,但某些病毒傾向發生於某些年齡層,如輪狀病毒是造成嬰幼兒或5歲以下幼童腹瀉最常見的原因;而諾羅病毒也是很常聽到的病毒,特性是感染力強、會引起群聚感染,好發在醫院、餐廳、軍營、收容所等人群相對聚集的地方。

 

 

 

脫水為腸胃炎的常見併發症

可能造成腎功能損傷、血壓偏低,甚至腎衰竭

腸胃炎的併發症易發生在脆弱族群,如嬰幼兒、年長者,甚至是臥床的病人,一旦發生腸胃炎,嚴重度絕對和一般人不一樣,其中,脫水是腸胃炎常見的併發症,體液的流失,可能會造成身體脫水,或電解質不平衡,甚至造成腎功能的損傷,以及血壓偏低、休克。

 

當身體血壓偏低,就可能無法維持身體重要器官的血液循環,會進一步造成身體器官的損傷,尤其是腎功能,所以應該要避免脫水情況的發生,以免造成全身器官的影響。腎功能損傷嚴重的話,可能導致腎衰竭,就會無法產生尿液,體液在體內堆積,會慢慢造成肺積水,讓呼吸變喘,甚至可能引發心衰竭。

 

不過,要如何知道自己有沒有脫水呢?對此,葉秉威醫師表示,通常出現小便量變少、皮膚冰冷、心跳變快、呼吸變快等症狀,就很有可能是脫水,要注意補充電解質水,甚至是吊點滴。其中,嬰幼兒得腸胃炎時,若拉肚子的情況若嚴重,要特別注意嬰幼兒是否有脫水的徵兆,並建議直接就醫。

 

此外,老年人及臥床患者,若患有較多慢性病,在急性腸胃炎期間,也需要打點滴補充水分,腸胃炎會好得比較快;而青少年以及成年人,只要補充水分,甚至可以不用就醫,多喝水,在家裡躺個一、兩天,可能就會慢慢改善。

 

 

 

已經感染到急性腸胃炎?

最擔心的併發症是脫水,該怎麼聰明補水?

脫水時,究竟我們要如何補充水分?要補充多少水分才算足夠呢?葉秉威醫師表示,一般在家裡自救的方式當然就是多喝水,一直喝到不再覺得口乾舌燥,尿量重新回復到平常正常的量比較適合;若真的症狀很嚴重,根本喝不下水,一喝就想吐的話,那麼到醫院打點滴,會是比較適合的方式。

 

 

 

當已經發生急性腸胃炎,該怎麼開始吃?

吃些什麼?可以做哪些輔助?

葉秉威醫師表示,基本上腸胃炎緩解後,要開始吃東西時,要看本身的症狀。若本身嘔吐的狀況已經稍微減緩,就可以開始吃東西,一開始吃東西,建議從一些比較好消化吸收的食物,像是稀飯、白飯、麵包等比較好吸收的食物為主;會建議避免吃一些高纖維、高糖分、高鹽或刺激性的辛香料食物,因為這可能會讓症狀惡化,這段期間,也建議避免喝牛奶,因為牛奶本身比較容易讓人脹氣、拉肚子,等漸漸恢復到可以接受的症狀的時候,再回復到平常的飲食。

 

此外,到腸胃炎的後半期,症狀比較和緩的時候,如果可以補充一些益生菌,對腸道會有額外的輔助好處,因為經過腸胃炎後,整個腸道菌叢的平衡已經被打亂了,很多患者在剛回復的過程中,會感到腸道不如從前,像是有時候,可能會覺得比較容易脹氣,或是排便的習慣或次數比之前多等。

 

這時候,腸胃炎其實已經好了,只是因為腸道的菌叢,還未達到平衡的狀況,因此這時候適度補充益生菌,可能有助於腸道菌叢的重新建立,有助於回復正常的排便習慣,以及症狀的緩解。

 

 

 

接觸感染者床單、衣物及嘔吐物時須做好防護

並用漂白水消毒

若家裡嬰幼兒、老年人腸胃炎症狀都消失了,建議要隔離至少2天的時間,減少疾病傳播的風險。另外,腸胃炎期間,盡量不要幫家人準備食物,要充分清潔手部,避免產生進一步的傳播。

 

另外,感染者所使用的床單、衣物建議立即更換,並用漂白水消毒,酒精性消毒劑對腸胃炎病毒的殺滅效果不佳,須使用較高濃度的稀釋漂白水,出入公共場所以及清理腸胃炎患者的排泄、嘔吐物時,建議戴口罩以避免飛沫傳染。

 

 

 

那麼,該如何正確配置消毒用的漂白水呢?醫師解釋,市售漂白水(次氯酸鈉)大概5–6%,大約為50000到60000ppm,一般環境清潔消毒使用濃度約1000ppm的漂白水,配製方法是將大約20cc的漂白水加到1公升清水中;若清除嘔吐物或排泄物,所需的濃度相對的就會比較高,需要到5000ppm,建議將100cc漂白水加入1公升清水中,在配置的過程中建議戴上口罩,避免漂白水味道刺激。

 

 

 

預防腸胃炎的日常保健:

用肥皂洗手、公筷母匙、注意加熱食物的重要性

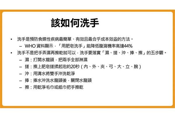
葉秉威醫師指出,預防腸胃炎最重要的就是在備餐前、進食前、如廁後以及照顧病人後洗手。目前根據WHO的資料顯示,用肥皂洗手可以降低腹瀉的機率高達44%,洗手一定要做所謂「濕、搓、沖、捧、擦」5個動作,其中,抹上肥皂搓揉起泡的動作,約要花20秒的時間,且搓的方法要按照「搓搓7字訣」:內外夾弓大立腕。洗手是要用肥皂洗手,不是使用酒精乾洗手,因為腸胃炎的病毒大部分都沒有莢膜,對酒精比較有抵抗力,此外,還要避免生食、並建立使用公筷母匙的習慣。

 

 

 

至於食物的加熱,一般建議加熱溫度超過70度,細菌才容易消滅,保存溫度方面,熱存溫度須高於60度,冷藏溫度須低於5度以下,因為細菌基本上放到5度以下仍然可能滋生,只是降低滋生的次數,抑制細菌的生長,不代表不生長了。

 

另外,也建議有隔夜菜不要放太久,不要超過一天的時間,且從冰箱拿出來時應充分加熱,至少要確定夠熱了才可以吃。建議準備食物時,準備一餐就可以吃完的量,若一天無法吃完,建議煮完可以先分裝,並及早冷藏,因為細菌滋生速度很快,所以盡量避免食物在室溫下超過1–2個小時。

 

 

 

迷思一:腸胃炎一定是吃了不乾淨的食物造成的?

糞口、接觸、飛沫傳染皆有可能。

 

 

 

迷思二:腸胃炎不會發燒?沒有腹瀉就不是腸胃炎?

腸胃炎症狀多元,一群人同時感染腸胃炎,也會因為每個人抵抗力不同,而出現不同的症狀。

 

 

 

迷思三:有腸胃炎要完全禁食

不能吃東西及喝水一段時間?

其實不需要完全禁食,但由於患者吃不下,建議噁心、嘔吐的症狀較嚴重的話,會建議禁食1–2餐,或2–3餐,等到胃腸改善之後再進食會比較好,以免腸胃反射弧敏感,造成腸胃劇烈反應。

 

 

 

迷思四:有腸胃炎可以喝運動飲料,補充電解質?

嬰幼兒、老年人等較脆弱族群,才需要特別補充電解質水,但是市售的舒跑、寶礦力水得等運動飲料通常偏甜,滲透壓較高,會導致身體的水分被拉進腸道內,可能造成腹瀉更嚴重。若想要補充電解質,可以將運動飲料以及白開水至少以1:1,或是1:2的比例稀釋,至少要1倍到2倍的水稀釋運動飲料。再次強調一般的患者,可以只要補充水分即可。

 

 

 

迷思五:腸胃炎只能吃稀飯、吐司

不能吃白飯、麵包?

建議純粹只是吃好消化的東西,乾飯也可以,味道比較淡、好消化的在這段期間比較適合,另外,要避免高油、高糖、高纖維食物。症狀還沒回復以前,建議吃比較好消化的食物為主。

 

 

 

迷思六:腸胃炎腹瀉乾淨就會好?

什麼時候需要看醫師?

一般人若持續上吐下瀉、脫水情況嚴重,或是持續發燒,就需要就醫,脆弱族群如老人、小孩,有脫水症狀,包括心跳、呼吸變快、口乾舌燥、皮膚冰冷、尿量減少等症狀時,須立即就醫。

 

 

 

迷思七:腸胃炎打點滴就會好?

大部分患者自己就會好,但有噁心、嘔吐症狀,或是一喝水就想吐的情形時,可以打點滴改善脫水,或改善症狀;另外,若少數急性腸胃炎合併發燒時,打點滴退燒效果最快。

 

講座完整版馬上看:快來按這裡

 

 

 

註:文章之影片及圖片版權皆屬YouTube開放資源,上傳者並非妞新聞或編輯,若影片遭移除敬請見諒!

 

 

 

胃潰瘍、消化不良,吃小米粥養胃?中醫:3類胃痛吃法大不同

腹痛、發燒、上吐下瀉…諾羅病毒發威!中醫:治療病毒性腸胃炎分三證型,成效不錯

防病毒性腸胃炎,不能只靠酒精乾洗手 加這2招更有效

 

給你女孩專屬的新鮮妙事,加入好友

相關搜尋

170336
Side AD
AD