promotionBanner image
🐰 這隻兔子懂你
全世界最懂情緒的兔子
點我下載
Top AD

新三國志手機版3.4+3.5新版本搶先看!

電腦王阿達

357發佈時間: 2022-01-17 00:51
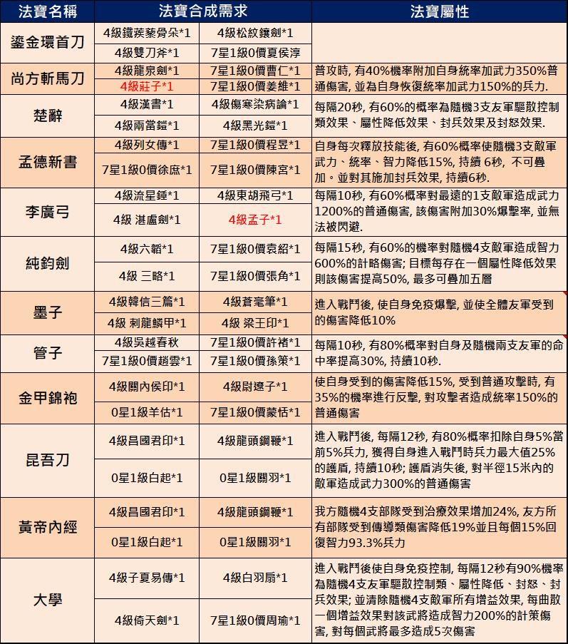
新三國志手機版官網於2022年1月11日在官方臉書釋出重磅消息,即將釋出3.4+3.5版! 不過,相較於陸版【三國志2017】,青鳥互娛考慮遊戲的平衡性,將原本武將「突破」系統剔除,導致許多早已囤積武將的玩家合成「金諸葛亮」、「金許褚」夢碎。不過,這次改版後藏寶閣將可以升級到第15級並可以製作新的寶書。這些新寶書需要許多武將、兵書..來合成,平民玩家可以趁升級前空檔趕快蒐集。 新三國志手機版3.4與3.5版改版哪些內容呢? 以下作一整理:   新三國志手機版3.4與3.5版改版後將迎來新寶物誕生、漢中之戰新玩法及多項遊戲內容優化。比較可惜是,原本玩家大殿等級到達25級時,將可解鎖原本資質120以上的滿星武將可透過武將極限突破,獲得額外的屬性並解鎖新的兵書裝備欄和寶物裝備欄的”突破”功能被遊戲公司以考量遊戲平衡性問題加以閹割刪除。   這次改版乃由陸版「三國志2017」的3.4版與3.5版一併改版而來,除武將突破功能被刪除外,其他內容新增與優化的更新內容如下:   目前改版時間未定,通常是一個月內,版主推測是27天後換國拜官之際。以下是新改版的內容,若官方有其他更新,將會及時更正(所有更新以官方公告為準,以下資訊僅供參考): 1.藏寶閣新寶圖兌換: 新改版後藏寶閣/黑市將開放升級到最高第15級,升級後將可合成製作新的寶物。藏寶閣/黑市所需升級資源如下:   升級後的藏寶閣將新增新寶物圖紙兌換入口,可使用武將、兵書、馬、裝備等道具進行兌換成新的寶物。   以下是新寶物需要的材料,若不想讓目前主力戰將融掉,請趁還沒改版前及升級藏寶閣空檔,趕快集滿所需武將或是兵書。其中,許褚、曹仁大多是平民一軍主將,請務必著手集滿七星。   2.新增漢中之戰: A.2軍團對抗2軍團形式: 活動將以2軍團V2軍團的形式進行,其中兩個軍團為曹操陣營,另外兩個軍團為劉備陣營。活動需由軍團長或副軍團長報名;報名完成後,將會為各軍團匹配盟友及敵方。   B.開啟視野,步步為營: 兩軍團初始只有大本營及外側的視野。視野外的區域不可見敵軍主城及行軍部隊,亦不可對建築物攻擊. C.搶中立建築物獲取增益及視野: 進入活動地圖後,兩個陣營的玩家需要搶佔各類中立建築,以獲取增益並解鎖視野,同一陣營共享相同視野。a.佔領定軍山大營、劍閣等可獲得【快速遷城】或【疾馳】增益 b.佔領角樓、大門、大營等解鎖對側視野,解鎖後方可遷城或出征至相應區域 D.獲勝方式: 最終攻陷兩個敵方大本營或活動結束時陣營積分高者獲得勝利:     C.積分與獎勵: a.個人積分: 個人攻打敵方建築物那耐久度(漢中、角樓、東/西/南/北門、大本營..)都可獲得積分,活動結束依照軍團他貢獻度給與個人積分。 b.陣營積分: 陣營積分主要是用以判定陣營勝負的主要依據,主要透過攻打對方陣營的大本營耐久度來獲得,佔領漢水、定軍山大營、漢水大橋、劍閣、陽平關達到單位時長亦可獲得陣營積分。擊毀敵方大本營,將使敵營玩家喪失大本營的提供糧食增產,但仍可繼續戰鬥;擊毀兩個大本營,則活動提前結束。活動時間結束時,則以陣營積分高者獲勝。 c.漢中之戰獎勵: 玩家可依照活動積分獲得項羽或呂布拜官材料、騎術重置劵、蕭何/蒙恬/英布/彭越好感及專屬。   3.內容優化: A.護送馬商時間調整至周日22:00起 籌備階段:週一00:00-週日22:00 護送階段:週日22:00-23:05 結算時間:週日23:05 活動開放條件不變   B.騎術重置功能: 回收所新增【騎術重置】功能,重置需消耗道具。重置後,該武將所有騎術等級恢復為0級,並且返還100%的升級材料   C.平衡性調整: 張遼:拜官技能平衡性調整,拜官至前將軍且攜帶專屬寶物時,施放技能後獲得額外的韌性加成 關羽:拜官技能平衡性調整,拜官至漢壽亭侯且攜帶專屬寶物時,普通攻擊命中後對最近三支敵軍造成普通傷害的概率提高,傷害係數提高   D.寶物傷害類型調整 百里劍、紫電劍傷害類型由普通傷害改為 #普通連擊傷害 龍泉劍、松紋鑲劍傷害類型由計策傷害改為 #計策連擊傷害   E.戰報統計介面: 將增加詳細傷害、治癒數據,有助於更好瞭解當前陣容效果。   F.特殊城池頁簽: 佔領洛陽、虎牢關、函谷關、長安、雁門等特殊城池後,顯示在頁簽【特殊城池】內。 G.賽季任務顯示優化: 天下大勢-功名蓋世內,完成當前任務並領取獎勵後,將展示要求數量更大的後續任務   H.過關斬將不重置掃蕩記錄 I.地圖優化: 增加城池搜索;返回主城按鈕位置調整 J.陣容調整優化: 上陣武將時,取消自動裝備兵器 K.寶物圖鑒變動: 新增【專屬】、【追擊】分類。

相關搜尋

165997
Side AD