酒駕零容忍已是全民共識,但台灣每年仍發生近萬件酒駕車禍,日前立法院三讀修正通過「道路交通管理處罰條例」部分條文加重酒駕的處罰,各縣市政府也與當地計程車業者推出酒後代駕服務,並公告代駕的收費標準與上限。
全台各縣市配合的酒後代駕業者有哪些呢? 收費標準為何呢? 以下作一整理:
酒駕事件頻傳,立法院2022/1/24三讀修正通過「道路交通管理處罰條例」部分條文,加重對酒駕處罰,其中酒駕累犯紀錄由5年延長至10年,並加重罰鍰、吊銷駕照修法。另外,明定主管機關可以公布10年內第2次酒駕累犯者的姓名、照片及違法事實,並且加重同行者連坐處分,最高可處1萬5千元罰鍰。
為降低酒後駕車造成交通事故,各縣市交通局與警察局除持續宣導「酒後不開車」及取締酒駕外,皆與各縣市計程車隊合作推出「酒後代駕服務」。目前「酒後代駕服務」服務乃依據行政院2020年6月1日頒布「代客駕車服務定型化契約」,規範規範業者必須揭示收費標準並在代駕服務前確認服務內容、業者所指派之代駕人必須具備有職業駕照且無犯刑事犯罪紀錄、消費者必須意識清楚,如意識不清則必須有意識清楚之人陪同、消費者所交付代駕車輛必須具有效強制汽車責任保險且不得有盜贓車等、業者應在契約內容中說明是否投保責任險及投保之內容,倘事故發生可歸責於代駕人時,業者亦應負連帶責任、代駕期間所發生之違規處罰案件,除因消費者行為所致,應由代駕服務業者負責、代駕人對消費者違法要求應告知並加以拒絕...等等規範。
以下是各縣市推出的「酒後代駕服務」合作業者的叫車專線與收費標準:
1.台北市:
台北市政府提供的酒後代駕叫車專線~市內電話請撥:0800-055850(免付費專線);行動電話:55850(付費使用)。酒後代駕業者與預約叫車服務方式如下:
台北市酒後代駕合作業者收費上限如下:
2.新北市:
新北市政府酒後代駕業者與預約叫車服務方式如下:
新北市酒後代駕合作業者收費上限如下:
3.桃園市:
桃園市市政府酒後代駕合作業者有四家,各業者預約叫車專線與收費上限如下:
4.台中市:
台中市提供的酒後代駕叫車專線為市內電話(04)2222-1999(免付費專線)。台中市酒後代駕合作業者預約叫車專線與收費標準如下:
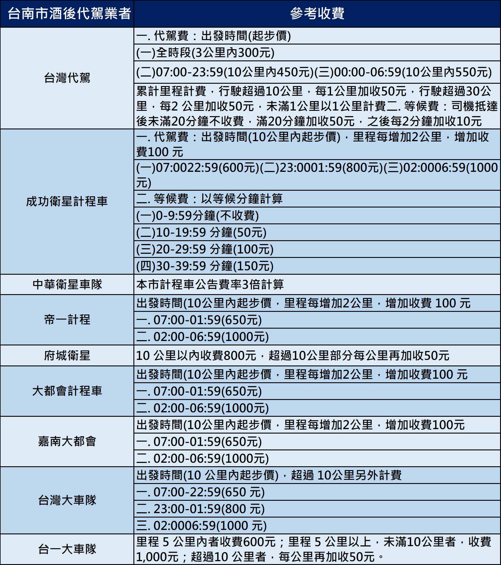
5.台南市:
台南市酒後代駕合作業者預約叫車專線如下:
台南市酒後代駕合作業者收費標準如下:
6.高雄市:
高雄市酒後代叫計程車專線為0800-001-006(24小時服務)。高雄市酒後代駕合作業者預約叫車專線與收費標準如下:
7.新竹市/新竹縣:
新竹市與新竹縣酒後代駕合作業者都是台灣大車隊,預約叫車專線與收費標準如下:
8.苗栗縣:
9.彰化縣:
10.南投縣:
11.雲林縣:
12.嘉義縣:
13.嘉義市:
14.屏東縣:
屏東縣提供酒後代駕之業者預約叫車專線如下:
A.第一合作社 叫車電話:08-7551122
B.青溪合作社 叫車電話:08-7661106、08-7654090
C.台灣大車隊 叫車電話:55688、07-3724039、02-40588888
D.台灣代駕(非計程車運輸業,為服務業) 叫車電話:高雄/屏東 07-2225203
15.基隆市:
16.宜蘭縣:
17.花蓮縣:
花蓮縣內配合酒後代駕計程車業者有陽光、中信、國聲、統一、尚鴻、大連等6家車行,各業者收費規則,依時段及起步價略有不同,但原則上10公里以內,不超過1000元,每增加2公里,加收費用不超過100元。
18.台東縣:
19.澎湖縣:
澎湖縣內配合酒後代駕計程車業者:
A.聯合汽車行06-9269999。
B.大友汽車行06-9271234。
20.金門縣:
金門縣配合酒後代駕業者為「中榮計程車客運行」,服務費用為早上6時至晚上10時59分每趟次新臺幣1,000元,晚上11時至早上5時59分每趟次新臺幣1,500元,服務電話為0935-518215。
21.連江縣:
