promotionBanner image
熊的卡通頻道 ON AIR
今日情緒直播中
點我下載
Top AD

專攻 ChatGPT 的指令大全上線,立志成為 AI 大師(?)的你絕對不可錯過

電腦王阿達

220發佈時間: 2023-02-20 17:11

見到小智終於成為寶可夢大師的感人勵志故事,你是否也立下志向要成為目前最熱門話題的 AI 人工智慧的大師呢?現在,也已經有熱心人士整理了目前大型語言模型技術中最熱門的 ChatGPT,堪稱線上攻略的 ChatGPT 指令大全,可以助你一「指」之力,以簡單複製貼上所謂的罐頭指令的方式,來發揮這個人工智慧聊天機器人的最大效益。繼續閱讀專攻 ChatGPT 的指令大全上線,立志成為 AI 大師(?)的你絕對不可錯過報導內文。
ChatGPT 的指令大全上線

專攻 ChatGPT 的指令大全上線,立志成為 AI 大師(?)的你絕對不可錯過

見到小智終於成為寶可夢大師的感人勵志故事,你是否也立下志向要成為目前最熱門話題的 AI 人工智慧的大師呢?現在,也已經有熱心人士整理了目前大型語言模型技術中最熱門的 ChatGPT,堪稱線上攻略的 ChatGPT 指令大全,可以助你一「指」之力,以簡單複製貼上所謂的罐頭指令的方式,來發揮這個人工智慧聊天機器人的最大效益。

與我們先前介紹的 AI 工具資料庫用法十分類似(看更多:有好多好多 AI 工具在這裡,超級 AI 資料庫 Futurepedia 是你想找聊天機器人、繪圖 AI 與生產力 AI 的好去處)。ChatGPT 指令大全的網站,光是目前就集結了包括寫報告、資料整理、履歷與自傳、程式開發、知識學習、英語學習、工作生產力、寫作幫手、日常生活、有趣好玩與角色扮演等,超多可以透過文字來更進一步指示 ChatGPT 等類似的 AI 語言模型機器人幫你做到更多應用。

這個由 ExplainThis 團隊所打造的網站,介面非常簡單清楚,重點是居然直接就有繁體中文的版本(傳送門) - 覺得這個網站整理的資源真的很好用想支持他們,也可以參考這個頁面

使用方法的部分雖然官方也有提供網頁說明,不過說真的你只需要透過他們所提供的分類找到你所希望 ChatGPT 幫你達到的應用方向。點擊分類之後便能看到相關的延伸指令,再透過每個「指令語句」右上角的「複製」按鈕,即可將所謂的詠唱的指令給複製下來使用。

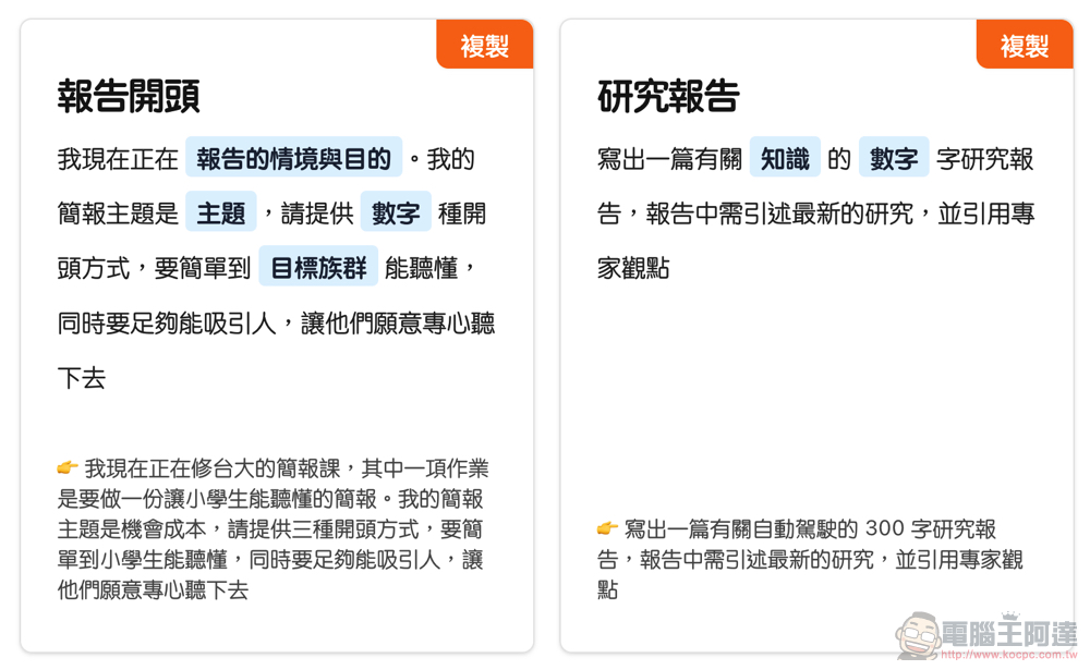
以無論是工作或者是學習都很可能會用到的「寫報告」類型為例。他們就分成了報告開頭、反對觀點、報告總結等項目。以報告的反對觀點為例,複製下來的指令語句形式如下:

“ 你是 [某個主題] 的專家,請針對以下論述 [附上論述],提出 [數字] 個反駁的論點,每個論點都要有佐證 ”

當你把文字貼入 ChatGPT 或 Bing 或者甚至是未來的 Google Bard 的對話框後。記得要修改框框中的描述對應自己的需求。

以上面的指令語句為例,在[某個主題]就可以輸入想要做的報告主題。底下我們也嘗試用 ChatGPT 來進行報告的生成。

其實可以發現在 ChatGPT 上,由 ExplainThis 工具所提供的指令語句的確不太會收到什麼「我不是...」的回話(New Bing 就很愛說自己不是 OOO 的專家)。而既然這是會隨著大家與 AI 打交道後整理更新的線上工具,而且 ChatGPT 的相關回應也是持續在修正當中,所以即便你我把目前所有 ChatGPT 指令大全的語句都複製走,相信未來也還是會有無法完整對應的狀況。

因此建議大家,應該隨著取用這些資源的過程,試著學習如何更進階地利用這些指令語句來靈活地與 AI 互動 - 認真說,你也可以自己根據這些語句延伸出自己的指令語句。

 

是說,不知道 ExplainThis 會不會也提供好用指令的回報機制了?感覺也會是個不錯的發展方向。ChatGPT 指令大全不僅有中文版本,也有提供英文指令的頁面。有需要的朋友可以透過前面的傳送門前往他們的網站。在此預祝大家使用 ChatGPT 都不會遇到塞車問題唷。

延伸閱讀:

Instagram 跟 Facebook 藍勾勾可以課金擁有,還能「增加曝光與觸及」

相關搜尋

169127
Side AD
AD