如果你是 PlayStation 系列主機的忠實玩家,應該都知道申辦 PlayStation Network 帳號時,其填寫的線上 ID(暱稱)將伴隨自己一生,畢竟 Sony 一直以來都沒有開放過更改線上 ID 的功能,直到今天開始,你終於可以選擇重新做人!
Sony 在 PlayStation 官方部落格正式宣布,PlayStation Network 線上 ID 更改功能,即日起正式在全球上線,玩家只要用 PS4 主機,或透過瀏覽器登入 PSN,就能夠馬上進行暱稱更換。
值得一提的是,首次更改自己的 PSN 線上 ID 是免費的,爾後每更改一次則需要支付新台幣 270 元,如果有購買 PlayStation Plus 的會員則收取新台幣 135 元。
如果要透過 PS4 主機進行 ID 更改,首先到「設定」> 「帳戶管理」 > 「帳戶資料」 > 「個人資料」 > 「線上 ID」後,就能填寫一個新的線上 ID,或選擇系統建議的暱稱。
接著,玩家能夠選擇在 PSN 的個人資料頁面上,僅顯示更改後的新 ID,或者在 30 天內,於新 ID 旁邊同時顯示舊的暱稱,避免其他朋友認不出來。後續再進行付款及登出再登入的程序後,線上 ID 更改就算完成了。
網頁版的操作方式方式則大同小異,使用者登入 PSN 的個人資料頁面後,就能看見線上 ID 旁邊的「編輯」按鈕,點下去再按照 PS4 主機版的步驟進行即可。
由於 PSN ID 與許多線上功能和遊戲,有非常核心的連動關係,所以 Sony 也特別提醒準備更改暱稱的用戶,以下幾個必須要注意的重要事項。
首先,線上 ID 更改功能只會套用於 2018 年 4 月 1 日後發售的 PS4 遊戲,以及大部分在此日期前發售,但最多用戶遊玩的 PS4 遊戲;換句話說,PS3 及 PS VITA 遊戲、應用程式皆不支援此功能。
再者,並非所有 PS4 遊戲及應用程式,都保證支援更改線上 ID 功能。用戶更改線上 ID 後,可能在部分遊戲或應用程式上,遇到相關的問題或重大錯誤。
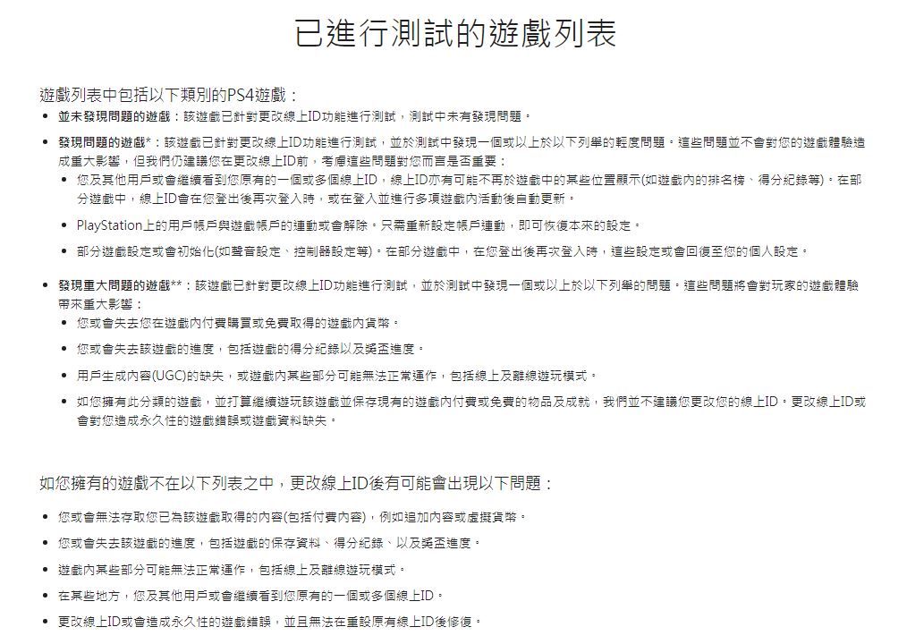
面對這樣的情況,PSN 現在也提供了「重設線上 ID」的功能,玩家可在任何時候,免費、無限次數的把暱稱重設至以往曾使用過的任何線上 ID,而 Sony 也提供了一份測試列表,點出了哪些遊戲可能受到線上 ID 更改的影響,進而造成錯誤或進度遺失,玩家更改 ID 前務必先行確認。此外,小孩家庭成員不可更改他們的 PSN 線上 ID。
雖然更改 PSN 線上 ID 的功能,雖似非常簡單且必須,但 PlayStation 玩家們居然盼望了數年之久,才正式享受到這個應有的「權利」,而且部分遊戲在更改線上 ID 後,還有機會造成錯誤,並不能算是「完美」的解決方案,但終究還是給了玩家「重新來過」的機會,終於可以換掉那萬年不變的暱稱。
來源:PlayStation
想看小編精選的3C科技情報&實用評測文,快來加入《T客邦》LINE@查看原始文章商品推薦
- 以舊換新『Apple Trade In』換購方案:最高折抵 NT$17,200,不用一萬輕鬆入手最新 iPhone 11 !
- 拖鞋都要比別人可愛!10款迪士尼、史迪奇、蛋黃哥等超Q造型拖鞋超療癒
- 蘋果價格高攀不起?最潮 『AirPods造型』 耳飾配件平價登場!戴上就威風走跳潮流界啦!
- 北海道直送!家樂福日本週開跑,免飛日本就能吃到北海道必買零食、乳製品
- 泰國零食推薦,泰國CONN香脆玉米粒,喬山健康科技代理,非基改玉米真空油炸/無反式脂肪/零膽固醇,上班族團購美食,追劇零食推薦,派對零食推薦,
- 2019大江購物中心【藍屋日式料理】菜單價格
- 《台北南京東路特賣會》曼黛瑪璉內衣首八日8折滿萬75折 。零碼內衣任選3件899元,2件1000元。內褲6件1000元︱(影片)
- 《湖口特賣會》湖口換季品牌最大型Outlet -萬件牛仔x坦克犀牛服飾x五大運動用品出清特賣︱(影片)
- 來測測你的「美食魂」~你一定看過,卻叫不出名字的古早味傳統點心!
- 2019基隆伴手禮首選【泉利米香】冰的特產禮盒
- 【十月優惠懶人包】美食餐廳、咖啡飲料、甜點午茶通通有,好康折扣資訊一把抓!吃好吃滿準備過冬啦~
- 敗家首選!【大江購物中心】週年慶優惠好禮拿不完,買完這一波我就剁手!
- 《涼感衛生棉評價》Mdmmd.第三代Hello Kitty/後宮系列涼感衛生棉。涼感任選女星六月愛用推薦敏感肌適用︱影片
- 女生包包怎麼挑?小資女必看!網購投資超划算的百搭實用托特包!
- 原來韓妞都這樣穿!2019 韓國秋冬穿搭 大勢公開