有語音轉文字,當然就有文字轉語音,兩者的應用範疇也不太一樣,後者經常會用在製作影片旁白、為視障者和老年人建立有聲內容,以及語言教學等方面,在商務上還可結合客服系統建立互動式語音回應。但由於目前轉出的電腦合成語音,聽起來跟真實的人聲還是有些差距,加上中文有許多同音字、破音字,電腦其實不是那麼容易分辨。
目前我們最常接觸到的文字轉語音服務,大概非 Google小姐(暱稱)莫屬了,以嘲諷時事出名的卡提諾狂新聞,就選擇聲音一本正經,毫無表情的 Google 合成語音當旁白,替影片增加了不少喜感;其他像工研院也有推出免費的文字轉語音Web服務,甚至還可支援轉成台語;而在行動裝置上,Android與iOS兩大系統也都有內建文字轉語音服務,在 Android 一方是 Google小姐,在 iOS 當然就是 Siri 了,設定的方式也相當類似,本篇就以 Google 當範例,同時教你怎麼把 Google小姐轉成MP3,以便後續運用。
調整文字轉語音的語速和音調
Android 手機除了 Google文字轉語音引擎外,部分品牌例如三星、小米等,會預設搭載自家的文字轉語音引擎,可依照使用上的習慣,透過手動方式來切換,也可更改預設語言,並調整合成語音說話的速度和音調高低等等,如果你需要它閱讀其他國家的語文,可以另外下載語音資料包,只是它無法針對語文種類分開設置,例如遇到英文就讀慢一點,而遇到中文就讀快一點,此外如果你選擇的是 Google引擎的話,還可選擇三種情感表現方式,看是想要情感豐富還是原本的平鋪直述,聽起來都有不同的感覺。
▲ 1.進入手機設定頁面,找到「協助工具」並點選,注意各家品牌手機可能略有差異。
▲ 2.進入之後,再點選「文字到語音」項目。
▲ 3.在這裡便可切換語音引擎,設定說話速度和音調,並可按「播放」試聽看看。
▲ 4.在前一步驟按下齒輪圖示進入設定選項,按下「安裝語音資料」可下載其他國家的語言。
▲ 5.如果在設定頁面按下「音調」,則有「情感豐富」、「略帶情感」及「平鋪直述」3種說話語氣可選擇。
讓Google Play圖書秒變有聲書
Google文字轉語音在行動裝置上的應用還不少,包括最主要的 Google翻譯,可以將翻譯後的文句唸出,還有就是針對視障或視力不佳的使用者,可透過TalkBack功能,即時唸出使用者在手機上觸控、選取及執行的項目,此外你在 Google Play商店所購買的圖書,也可以利用 Google文字轉語音技術,請 Google小姐唸出書中的內容,這樣在你不方便拿著手機閱讀的時刻,像是在跳動的公車中,或是手上有其他工作時,依然可以利用聆聽的方式,徜徉於書中的世界。
▲ 1.首先開啟「Play圖書」App,選取要閱讀的書籍。
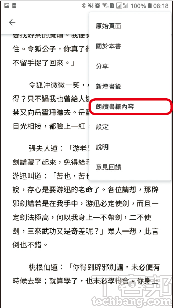
▲ 2.在書籍內頁畫面往下滑,並點擊「⋯」圖示打開更多選項。
▲ 3.按下「朗讀書籍內容」,調整手機音量,便可聽到 Google小姐念書給你聽了。
▲ 4.Google小姐所念到的句子,在書頁上會以反黃標示,方便確認已經念到哪個段落。
▲ 5.前往「Play圖書」的設定頁面,還可勾選「自動朗讀」,及「更自然的朗讀聲」,獲得更佳的聆聽體驗。
把Google小姐語音轉成MP3下載
由於 Google文字轉語音並沒有支援匯出音檔的功能,如果要讓 Google小姐唸出指定的句子,通常得自己把文字輸入 Google翻譯視窗中,再使用錄音程式側錄下來,要應用到影片編輯上,其實不是那麼方便,因此國外便有網友寫了一個轉換的網頁工具 Sound of Text,不需註冊即可使用,把你要請 Google小姐說的話輸入文字框,選擇正確的對應語言後,它便會幫你把語音轉成音訊檔案並提供下載,匯出的音檔格式為單聲道32Kbps 的MP3檔,操作相當直覺且實用。
Sound of Text
網址:https://soundoftext.com/
▲ 1.進入網頁,在文字框的地方輸入或貼上你要的文句。
▲ 2.然後在「Voice」裡要選擇跟文字對應的語言,否則匯出的語音會不正確,這裡以中文為例。
▲ 3.選好語音之後按「Submit」送出,匯出的語音會出現在「Sounds」之下,可按「Play」試聽。
▲ 4.如果文章較長,也可分段匯出,不過如果有中英混雜的句子,要在確認一下語音是否輸出正確。
▲ 5.按「Download」並選擇儲存的資料夾,便可將匯出的語音檔下載到電腦中,以利使用。
想看小編精選的3C科技情報&實用評測文,快來加入《T客邦》LINE@查看原始文章
本文同步刊載於PC home雜誌
歡迎加入PC home雜誌粉絲團!
商品推薦
- 【10/07-10/13】十二星座每週愛情運勢 (下集) ~ 天蠍座可能在感情中顯得太過獨立!
- 最強卸妝產品「NIVEA 小黑瓶」!難卸的眼唇妝也能乾淨溜溜~彩妝大師游絲棋也親自跟大家分享,這瓶有多好用!
- 韓國姊姊光靠「健康飲食」肚子都消了!腰線變超美~1個月就會有效果,推薦大家試看看!
- 北海道直送!家樂福日本週開跑,免飛日本就能吃到北海道必買零食、乳製品
- 別再羨慕別人的牛奶肌~女生的化妝小心機!「偽素顏」淡妝技巧公開,自然的你更討人喜歡!
- 就算是撩妹高手也很怕?12星座女生「最難搞定」的指數!小心男生不敢靠近啦~(中集)
- 多久回覆訊息才是正常?拆解12星座回訊息速度!這樣才代表喜歡妳唷~別再擔心了!(上集)
- 朋友介紹、網路認識「第一次見面注意事項」做好這3點!才能讓讓人有好感,繼續約妳出來唷~
- 溫暖的色調填滿空寂的秋天!給指甲換上美麗秋裝,流行秋季美甲趨勢,每款都美到犯規~
- 給自己一個藉口買鞋!換季就是好時機,2019年秋冬最紅鞋款大公開,還未入冬就要入手!
- 神準心理測驗!第一眼,你會留意異性哪個部位呢?憑直覺選出來,測試你的性格和對異性的渴望~
- 來測測你的「美食魂」~你一定看過,卻叫不出名字的古早味傳統點心!
- 神準心測!睡公主們選隻高跟鞋~1秒測出「你在異性眼中最吸引人的地方」!
- 日本學生族最愛用面膜!便宜又好用TOP3排行榜~去日本一定要扛兩箱回來,天天敷都不可惜!
- 【十月優惠懶人包】美食餐廳、咖啡飲料、甜點午茶通通有,好康折扣資訊一把抓!吃好吃滿準備過冬啦~
- 泰國零食推薦,泰國CONN香脆玉米粒,喬山健康科技代理,非基改玉米真空油炸/無反式脂肪/零膽固醇,上班族團購美食,追劇零食推薦,派對零食推薦,
- 他到底對我有沒有心?渣男的3大特徵,來檢視男友有沒有上榜!趕快放生渣男吧~
- 買一件整年都可以穿!吊帶褲的8種搭法~任何風格都可以駕馭,可性感又能耍俏皮唷!
- 東洋風正夯!沒錢、沒時間不要緊,這些日本風桌布帶你走一趟日本,日本文字超有味道!
- 韓妹都不敢亂穿的秋冬單品!秋冬5大穿搭陷阱,一不小心踩進去馬上老5歲~不要再花錢買這些!
