特力屋
相似商品
熱銷排行榜
商品描述




【蔬菜工坊】倍翠康泥炭土70公升(育苗用、栽培用、酸性無調整3種可選擇)栽培土、培養土
70公升 包裝尺寸:約79*約42*約14cm (進口泥炭土為了節省船運費用及體積,土壤會呈半壓縮狀態)
1.育苗用(0-4mm) (VP1U) -約26-27公斤
2.酸性無調整(0-40mm) (VP9S000D1) -約14-15公斤
3.栽培用(0-40mm) (VP9S000AD5) -約14-15公斤
(天然介質因含水量的不同,每包皆有落差,僅供參考)
※土壤本身有含水量,包裝有水氣均屬正常現象
使用方法:
(1)穴盤育苗播種與介質耕栽培時直接使用
(2)草花、盆栽、觀葉植物移植換盆可作為基質,易於管理。
(3)質輕可作為空中花園及造園施工用材料。
(4)材料無臭味,適宜家庭休閒趣味栽培。
(5)貧瘠土壤可添加使用,作為土壤改良資材。
(6)視植物生育情况,7-10天後開始補充追肥。
肥料品目(編號):有機栽培介質(03-7)
肥料登記證字號:肥進(輔)字第0815001號
業者名稱:0815-綠誼股份有限公司
廠牌商品名稱:綠誼倍翠康
國外廠牌商品名稱:Agaris Peatmoss
原料名稱:育苗用0~4MM(黑泥炭苔,珍珠石)、栽培用0~40MM(白泥炭土)、酸性無調整0~40MM(純白泥炭土)
登記成分:全氮1.2%、全磷酐0.2%、全氧化鉀0.2%、有機質80%
其他成份:水分含量:67.7%,
PH值:5.9 / 3.5~4.5
成品性狀:固態(粉狀)
有效期限:二年
製造地(國):拉脫維亞
製造工廠名稱(中文):米薩泥炭廠
製造工廠名稱(外文):MISA KUDRA
地址(中文):拉脫維亞3906米薩威康尼庫縣威康尼庫教區
地址(外文):MISAVECUMNIEKU PAG., VECUMNIEKU NOV., LV-3906
肥料輸入業者名稱:綠誼股份有限公司
製造日期及批號:如外包裝標示
※包裝皆有打透氣孔,約0.1-0.7mm,預防包裝破裂及透氣。能接受再下標喔!
※此款泥炭土為原裝進口,包裝時經過機器壓緊實後包裝,所以打開包裝需打鬆後加水,土壤會再些微膨脹才會等於70公升喔!
*因電腦解析度不同,所以會與實品有色差,商品顏色以實際為主,造成不便,敬請見諒喔!
*商品一律不提供試用,一經拆封或使用,請恕無法提供退換貨喔!
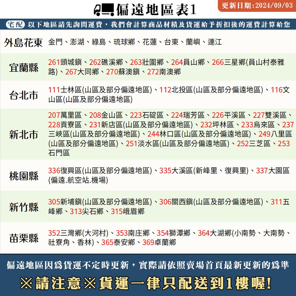
※花東及偏遠地區運費另計,下單前可先詢問運費,我們會計算商品材積及貨運給予折扣後的運費給您! (偏遠地區表詳見圖片)



