找相似
設定到價通知
特力屋
相似商品熱銷排行榜商品描述
選擇您想逛的分類
相似商品熱銷排行榜商品描述
相似商品
找相似
歷史低價
$90,060(降$5,000)
(含標準安裝) SAMPO聲寶變頻冷暖落地箱型分離式冷氣23坪AUF-NF140DC-APF-NF140DC
東森購物 ETMall
0.5%
找相似
降價
$838(降$4,482)
LED6W景觀壁燈 B38-KS5-8006
YP燈飾
5%
找相似
降價
$2,830(降$60)
【darkFlash】大飛 DLH21 ITX 電腦機殼 機箱 (含9公分排風扇) 粉
鮮拾
2%
找相似
降價
$790(降$210)
日本【YAMAZAKI】tower消臭晶球收納盒(白)
特力屋
0%
找相似
降價
$1,904(降$9,516)
E27上下投光壁燈 B122-62-K5329
YP燈飾
5%
找相似
降價
$3,990(降$1,009)
【Siroca】DC直流大風量循環塔扇 SF-T1710
myfone網路門市
1%
找相似
歷史低價
$29,900(降$3,000)
Honeywell X620 航太級UVC殺菌空氣清淨機 X3
hengstyle 恆隆行線上購物
0.5%
找相似
歷史低價
$75,827(降$5,000)
(含標準安裝)聲寶定頻三相落地箱型分離式冷氣23坪AUF-PC140NT-APF-PC140N1
東森購物 ETMall
0.5%
找相似
$6,980
【Wanbo 萬播】Cube 2 Pro ToF雲台投影機(1秒對焦 | 500流明 | Android TV)(象牙白)
神腦生活
2%
找相似
限時加碼
$73,500
《IQAir》空氣清淨機 強大全能型 HealthPro 250XE
台灣樂天市場
5%
找相似
歷史低價
$71,860(降$5,000)
(含標準安裝)聲寶定頻單項落地箱型分離式冷氣23坪AUF-PC140N-APF-PC140N1
東森購物 ETMall
0.5%
找相似
降價
$9,288(降$200)
【CHIMEI 奇美】12-18坪360°智能全淨化空氣清淨機 (AP-15SRH1)
LINE禮物
找相似
降價
$5,900(降$5,000)
Coway AP-1019C 綠淨力玩美雙禦空氣清淨機 純淨白
hengstyle 恆隆行線上購物
0.5%
找相似
歷史低價
$81,810(降$9,090)
(含標準安裝)禾聯變頻冷暖落地箱型分離式冷氣18坪HIS-SL112RH-HO-SL112RH
Yahoo購物中心
0.3%
找相似
歷史低價
$82,030(降$10,881)
(含標準安裝)奇美定頻落地箱型分離式冷氣23坪RC-GA4CW1-1-RB-GA4CW1
Yahoo購物中心
0.3%
找相似
$6,655
WINIX韓國17坪WIFI智能ZERO-S空氣清淨機AZSU337-NWT 送7-11商品卡500元
Yahoo購物中心
0.3%
找相似
歷史低價
$96,180(降$10,687)
(含標準安裝)禾聯變頻落地箱型分離式冷氣26坪HIS-SL160-HO-SL160
Yahoo購物中心
0.3%
找相似
限時加碼
$19,800
日本直送 大日 Dainichi 17坪 空氣清淨機 [日本製] cl-hb924
台灣樂天市場
5%
找相似
限時加碼
$92,000
【Haier海爾】全戶式中央軟水器37L【HR-CWS-K3|陶氏離子交換樹脂|全新研發雙流道布水器】
蝦皮商城
1%
找相似
限時加碼
$60,000
《IQAir》空氣清淨機 過敏專用型 100XE
台灣樂天市場
5%
找相似
歷史低價
$92,770(降$10,308)
(含標準安裝)禾聯變頻落地箱型分離式冷氣23坪HIS-SL140-HO-SL140
Yahoo購物中心
0.3%
找相似
降價
$99,700(降$19,300)
(送14吋風扇)華菱 22-24坪正壓式單相變頻冷暖落地箱型分離式空調DTG-160KIGSH/BFP-160KIGSH
特力屋
0%
找相似
限時加碼
$2,480
KE 嘉儀 PTC陶瓷式電暖器 KEP-221 三段模式調節 1200W
Coupang 酷澎
2%
找相似
降價
$69,800(降$9,200)
(送14吋風扇)華菱 18-19坪負壓式單相冷專型落地箱型分離式空調DT-120KVF/BFG-100PV
特力屋
0%
找相似
降價
$92,000(降$16,000)
【Haier海爾】全戶式中央軟水器37L【HR-CWS-K3|陶氏離子交換樹脂|全新研發雙流道布水器】
天溢淨水設計館
5%
找相似
歷史低價
$14,990(降$2,000)
Blueair ComfortPure三合一涼暖清淨機T10i
hengstyle 恆隆行線上購物
0.5%
找相似
降價
$100,000(降$2,500)
禾聯 變頻R32冷暖落地箱型式冷氣 HIS/HO-SL112RH
特力屋
1%
找相似
歷史低價
$9,900(降$1,000)
【Coway】【抑制流感】綠淨力玩美雙禦空氣清淨機|AP-1019C(純淨白)_買一送一
Coway
0.5%
找相似
降價
$73,500(降$7,300)
IQAir HealthPro 250 XE全能超效型 清淨
新光三越skm online
1%
找相似
$75,860
(含標準安裝)聲寶定頻三相落地箱型分離式冷氣23坪AUF-PC140NT-APF-PC140N1
Yahoo購物中心
0.3%
相關文章
人工淚液推薦!破解人工淚液3大迷思,別讓乾眼症狀找上你!
現在3C產品盛行,越來越多人有眼睛的問題,其中很常見的就是乾眼症,容易搔癢、刺痛超不舒服!這時可能會想用人工淚液緩解,不過...
70,082人已觀看
波士頓派8種口味推薦懶人包!布丁/芋泥/草莓口味好吃到想落淚
今天來場波士頓派甜點之旅吧!波士頓派吃起來口感鬆軟又綿密,是許多甜點控的最愛,這次小編特別帶來波士頓派懶人包,要推薦你 8...
173,832人已觀看
11月誕生石「托帕石」特輯!托帕石意義報你知,項鍊/手鍊/戒指推薦
你聽過「誕生石」嗎?你知道 11 月的誕生石是什麼嗎?還不知道的話也沒關係,今天小編不只要告訴你誕生石的意義,也要為你介紹...
6,952人已觀看
日韓暢銷6款人氣即溶咖啡!連明星們都愛不釋口!
咖啡可說是每日精神糧食,宅家辦公一樣少不了它!尤其即溶咖啡既省時又方便,就連2021最夯的韓國影集「黑道律師文森佐」都看得...
530,634人已觀看
空間利用到極致!6 款租屋族必備神器推薦,縫隙櫃、頂天立地超實用
租屋族的每坪租屋空間都是用租金換來的,當然要好好利用!同樣身為租屋族的小編,今天就要來推薦你 6 款租屋族必備神器,不只有...
25,262人已觀看
無痕壁貼推薦這 5 款超美!盆栽、花磚、編織紋款式,單調白牆掰掰
單調白牆大改造這篇一定要看!很多人會覺得家中白色的牆面看久了很單調,所以小編這次就要推薦 5 款無痕壁貼給大家,款式非常多...
11,328人已觀看
水晶寶寶哪裡買到正確丟棄處理方式|懶人包
水晶寶寶是什麼?是活得還死的? 水晶寶寶是沒有生命的非生物,水晶寶寶的成分屬於丙烯酸高分子聚合物,這種化學藥品具有強力吸水...
99,483人已觀看
門簾這樣挑,美化家居、改善風水!5大門簾人氣推薦!
很多人都會在家中的臥室、廚房、浴室等地方裝上門簾,不僅美觀且實用,比如保有隱私或者防蚊!一個簡單的門簾就可以讓家裡多了一份...
27,629人已觀看
草皮系小物6款療癒推薦!螢幕架、手機殼,綠油油看了好放鬆
最近小編開始瘋狂蒐集各種草皮系小物,這些小物都有一個共通點,那就是都有綠油油的「草皮」元素。只要看著那綠油油的草皮,小編就...
18,300人已觀看
韓星冬天一定入手的「長版羽絨外套」!這樣挑保暖又顯瘦!
覺得羽絨外套穿起來像米其林寶寶?覺得羽絨外套超級顯胖?那是因為你挑錯羽絨外套了!跟著韓星學穿搭,長版的羽絨外套可以讓你看起...
124,064人已觀看
熱銷排行榜
找相似
限時加碼
$3,200
【日本代購】Panasonic 松下 天花板嵌入式 換氣扇 FY-24C8
台灣樂天市場
5%
找相似
降價
$1,580(降$110)
良將16吋鋁葉立式強風扇 S-1633
特力屋
0%
找相似
降價
$1,980(降$670)
送7-11商品卡100元★DIKE 冷暖一機兩用水冷溫控扇 HLE510WT
東森購物 ETMall
0.5%
找相似
$1,829
REMAX睿量 半導體掛脖環繞制冷風扇戶外小型制冷空調掛扇超長續航
東森購物 ETMall
0.5%
找相似
降價
$993(降$1,987)
Kolin 歌林 超靜音循環立扇 9吋 34 x 34 x 86cm 2.6kg KFC-MN91A
Coupang 酷澎
2%
找相似
降價
$1,290(降$100)
禾聯HERAN 14吋 DC變頻無線遙控風扇 立扇 HDF-14CH750
Yahoo購物中心
0.3%
找相似

$1,350(雙重省$97)
【南亞牌】MIT台灣製造 14吋靜音桌立扇/電風扇(伸縮式/顏色隨機) EF-9714
台灣樂天市場
5%
找相似
降價
$2,280(降$460)
【TATUNG 大同】【TF-J10DH】9吋DC變頻循環扇電風扇
鮮拾
2%
找相似
降價
$479(降$120)
CYKE 100檔小風炮手持風扇 大風力 風速/電量數顯 USB充電
東森購物 ETMall
0.5%
找相似
限時加碼
$5,000
四合一手持usb小風扇迷你可充電隨身便攜式手拿小型小電風扇
台灣樂天市場
5%
找相似
$1,680
富士電通 100檔高速製冷手持風扇FT-FN500 桌面渦輪冰敷風扇(涼風扇 電風扇 折疊掛脖風扇) 保固免運
Yahoo購物中心
0%
找相似
$2,180
【CHIMEI 奇美】12吋DC節能桌/立式循環扇DF-12A0CT 加贈E&P紅酒醒酒器精裝版
神腦生活
2%
找相似
降價
$1,169(降$631)
適用 LG AeroBooster 循環扇空氣清淨機 複合式HEPA抗菌濾芯 可水洗前置濾網 綠綠好日
綠綠好日
2%
找相似
降價
$888(降$102)
東元 12吋機械式桌扇 XYFXA1228
特力屋
1%
找相似
歷史低價
$699(降$100)
【CHIMEI奇美】6吋空氣循環扇 DF-06MGCK/DF-06M1CK
PChome 24h購物
1%
找相似
降價
$1,888(降$1,102)
[丞洋企業] ARTISAN 12吋DC循環正逆風扇(LF1201)
家樂福線上購物
3%
找相似
降價
$3,675(降$605)
【SUNON】 DC直流變頻 換氣扇 浴室換氣扇 側吸濾網換氣扇 BVT25A001
特力屋
0%
找相似

$2,599(雙重省$483)
【台灣公司 可開發票】德諾普變頻電風扇壁扇壁掛式家用遙控墻壁扇大風力靜音客廳風扇20
台灣樂天市場
5%
找相似
降價
$5,135(降$55)
Panasonic nanoeX DC直流馬達極淨型電風扇 16吋 FH16LXDK
Coupang 酷澎
2%
找相似
降價
$342(降$7)
E-books 兩段式6吋USB風扇K37【愛買】
台灣樂天市場
0%
找相似
降價
$2,290(降$700)
【IRIS OHYAMA】空氣循環扇 PCF-SC15T 日本6吋風扇 電風扇 循環扇 AC扇 附遙控器
台灣樂天市場
5%
找相似
$1,598
【伍田】14吋超廣角循環涼風扇(2入組) WT-1411
屈臣氏Watsons
0.5%
找相似
降價
$588(降$1,302)
sOlac 6吋 DC無線行動風扇 SFA-F01月光白
myfone網路門市
1%
找相似
降價
$499(降$300)
KINYOUSB充電式7.5吋靜音桌立風扇(UF-8705)
myfone網路門市
1%
找相似
降價
$3,970(降$995)
Panasonic 國際牌 旗艦型 DC 直流 微電腦 遙控 六段 7葉片 電風扇 14吋 /台 F-H14GND【APP滿額下單10%點數(單一帳號最高5000點)】1/31止
台灣樂天市場
5%
找相似
降價
$3,899(降$351)
日本AND・DECO 美型循環扇 靜音 安靜 省電 可遙控 定時 自動關機 輕量 多色 繽紛 風扇 家電 【小福部屋】
台灣樂天市場
5%
找相似
降價
$399(降$100)
100檔渦輪手持風扇 登山扣手持風扇 數顯折疊風扇 隨身掛脖風扇 USB充電
東森購物 ETMall
0.5%
找相似
$2,580
中央牌 14吋DC節能開關型五段式內旋循環立扇 KDS-142S(貴族黑)
Yahoo購物中心
0.3%
找相似
降價
$2,016(降$504)
排氣扇排風扇換氣扇集成LED燈吊頂管道衛生間廚房換氣扇排風扇[DD1218001]
台灣樂天市場
5%
找相似
降價
$25(降$14)
大象生活館 開發票 電風扇零件 電風扇片 家用風葉 360度扇葉 5葉電風扇葉片14吋 16吋 風扇葉片 扇葉螺帽 AS
台灣樂天市場
5%
商品描述
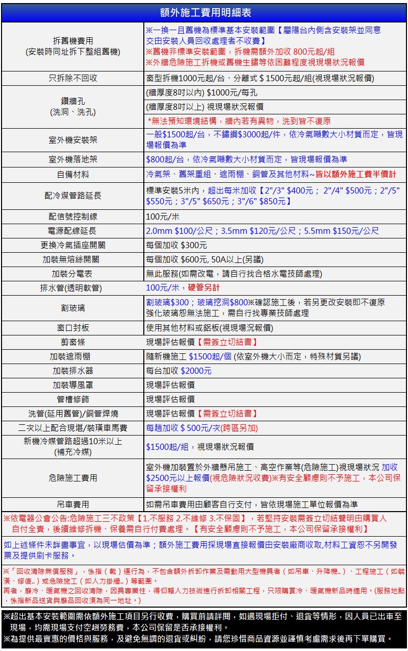
*此賣場方案-送基本安裝(基本安裝範圍及額外施工費用明細如下方表格說明,請詳閱~謝謝)
貼心提醒,選購注意事項:
選購前請先確認好適用噸位大小,以免不符使用空間會產生空趟費喔~

★送14吋高級立扇(樣式隨機)
◆所附贈品限量供應,將不定期換新,如以送完,將更換等值贈品。
◆促銷賣場-恕不參與原廠贈品活動
◆贈品有多款樣式顏色,皆為隨機出貨。
◆贈品恕無法提供維修及退換貨服務。
◆贈品於收到主商品七日後寄出。本店家保留變更之權利,若有變更,恕不另行通知!








