找相似
設定到價通知
特力屋
熱銷排行榜商品描述
選擇您想逛的分類
熱銷排行榜商品描述
相關文章
空間利用到極致!6 款租屋族必備神器推薦,縫隙櫃、頂天立地超實用
租屋族的每坪租屋空間都是用租金換來的,當然要好好利用!同樣身為租屋族的小編,今天就要來推薦你 6 款租屋族必備神器,不只有...
27,968人已觀看
【唐綺陽星座運勢週報 1/12-1/18】雙子感情當心說錯話,獅子工作順勢勿逞強 | ELLE
本週海王雙魚衝刺,詐騙與秘密事件陸續浮上檯面,頭腦清晰、事態逐漸明朗,要注意睡眠狀況,避免逃避現實或事物成癮而造成傷害。金...
2,188人已觀看
天生自帶魅力!容易在人群中脫隱而出的星座人氣王TOP3,提升好人緣就靠這秘密法寶
「只是因為在人群中多看了你一眼,再也沒能忘掉你容顏」——這個你,是有多大魅力?那麼多人,怎麼就單單只看到你?不僅打眼,還容...
491,284人已觀看
甜點控注意!亞尼克攜手「金家ㄟ」推濟州橘風生乳捲、LADY KELLY草莓季、御私藏冰心舒芙蕾開吃
歲末將近,甜點市場也跟著進入最誘人的「幸福高峰期」。從韓系聯名、生乳捲進化版,到草莓季正式開跑,再到手搖品牌跨界變身甜點職...
1,822人已觀看
11月誕生石「托帕石」特輯!托帕石意義報你知,項鍊/手鍊/戒指推薦
你聽過「誕生石」嗎?你知道 11 月的誕生石是什麼嗎?還不知道的話也沒關係,今天小編不只要告訴你誕生石的意義,也要為你介紹...
7,537人已觀看
冬天好運開掛!3星座「越冷越旺」 情場職場都得意開啟豐收人生
氣溫漸涼,但宇宙的能量正在升溫。塔羅專家小孟老師指出,有3個星座在入冬後迎來「財富與愛情雙豐收期」。無論是靈感爆發、家運助...
34,217人已觀看
台北展覽!褲褲兔日常世界、《劇場版 咒術迴戰 0》沉浸展同步登場
歲末年終,台北展覽圈一次端出「療癒系」與「熱血系」兩種極端卻同樣上癮的選擇。一邊是首次登陸華山的 褲褲兔快閃店,把日本人氣...
931人已觀看
能輕鬆說出心酸事的星座Top 3!牡羊容易放下,解悶就靠這療癒小物
有些人容易大驚小怪,一點點不順心就好像遭受一萬點傷害,好像世界要塌了。不過有些人即便有最心酸的經歷,也能輕鬆說出來,好像不...
48,667人已觀看
手搖控注意!「季緣」插旗台中推限定品項、「清心福全」首度推出奶蓋系列
台中人注意!以精品茶定位聞名的台灣手搖飲品牌「季緣」,正式宣布將於1月進駐台中,開設品牌首間旗艦店。這不僅是季緣全台第7間...
547人已觀看
愛書人必入手!書籍收納好物6款推薦,木製書屋、動物書檔好療癒
你跟小編一樣也是愛書人嗎?喜歡買書、讀書不是一件壞事,不過書籍的收納真的很重要,好好收納書籍的話,你的愛書也可以變成居家的...
10,576人已觀看
熱銷排行榜
找相似
降價
$1,550(降$1,100)
日系三抽屜床頭櫃(大款)(附插座) 4色【台灣製】
天空樹生活館
5%
找相似
限時加碼
$3,500
AS雅司 亞妮床頭櫃-51.5*39.4*54.5cm
Yahoo購物中心
3%
找相似
降價
$3,468(降$611)
【好傢俱】鼎力水漾淺芋床頭櫃 寬54.2公分
東森購物 ETMall
0.5%
找相似
限時加碼
$2,760
Boden-米恩1.4尺床頭櫃/三抽收納櫃/置物櫃(古橡色-七色可選)-43x40x76cm
Yahoo購物中心
3%
找相似
歷史低價
$6,252(降$1,563)
保險箱家用小型25cm指紋密碼隱形迷你保險櫃35高入墻防盜床頭櫃保管箱 WD【摩可美家】
台灣樂天市場
3%
找相似
降價
$1,137(降$60)
【小戶型福音】化妝桌 梳妝檯 化妝臺 臥室梳妝檯 簡約現代風 帶LED燈鏡 多功能收納 2025新款 主臥床頭櫃一體設計
台灣樂天市場
3%
找相似
歷史低價
$2,226(降$2,764)
【MUNA 家居】1尺三插座床頭櫃/共四色灰橡色
特力屋
0%
找相似
限時加碼
$3,190
直人木業-NORTH北美楓木47公分床頭櫃
Yahoo購物中心
3%
找相似
降價
$6,980(降$1,745)
意式新款輕奢高級臥室實木尺寸床頭櫃簡約收納現代儲物櫃床邊櫃341-LPS 保售後
台灣樂天市場
3%
找相似
降價
$2,600(降$2,600)
《風格居家Style》SC 床頭櫃 26-23-LL
台灣樂天市場
3%
找相似
降價
$2,864(降$318)
【店長推薦】網紅床頭櫃意式臥室家用皮質極簡新款實木白色收納床
台灣樂天市場
3%
找相似
降價
$4,382(降$1,096)
免運/工廠現貨 奶油風客廳沙發角落地燈臥室床頭櫃一體臺燈無線充電邊幾中古立式 SFY/al 公司貨 快速出貨
台灣樂天市場
3%
找相似
降價
$4,207(降$1,718)
公司貨 免運 超低價 純實木床頭櫃現代簡約小型家用臥室中古風胡桃木色主臥床頭櫃實木 快速發貨
台灣樂天市場
3%
找相似
降價
$1,700(降$299)
好傢俱 三抽屜床頭櫃 抽屜櫃
東森購物 ETMall
0.5%
找相似
降價
$4,821(降$10,483)
APP下單享點數4%|【綠家居】蒙羅1.7尺皮革岩板二抽床頭櫃
台灣樂天市場
3%
找相似
限時加碼
$7,600
AS雅司-阿丘瓦床頭櫃-30x40x48cm
Yahoo購物中心
3%
找相似
降價
$6,912(降$364)
實木床頭櫃輕奢高級臥室床邊收納櫃簡約現代奶油風皮質床頭置物櫃 雙11全館免運
台灣樂天市場
3%
找相似
限時加碼
$3,250
北歐風岩板鐵藝床頭櫃35x35x50CM
Yahoo購物中心
3%
找相似
降價
$2,500(降$1,250)
【日安家居】MIT愛拉1.3尺活動櫃/兩色(床頭櫃/二抽櫃/櫃子)白梧桐
特力屋
0%
找相似
歷史低價
$7,827(降$1,957)
床頭櫃 2021現代簡約床頭柜全實木巖板臥室小型迷你北歐風輕奢超窄儲物柜【MJ13015】
台灣樂天市場
3%
找相似
降價
$2,460(降$615)
北歐輕奢落地燈客廳沙發邊幾圓形床頭櫃燈一體置物架茶幾立式臺燈284LPS 快速寄出
台灣樂天市場
3%
找相似
降價
$4,650(降$821)
免運 實木床頭櫃 書架 置物架 落地家用 防塵 展示櫃子 儲物櫃 臥室床邊小書櫃xj7311
台灣樂天市場
3%
找相似
歷史低價
$4,775(降$1,194)
實木床頭櫃簡約現代美式鄉村胡桃整裝家用臥室床邊收納儲物小櫃子【摩可美家】
台灣樂天市場
3%
找相似

$4,486(雙重省$1,248)
文創集 弗格1.7尺二抽床頭櫃-50x40x47cm免組
Yahoo購物中心
3%
找相似

$3,450(雙重省$960)
文創集 瑪卡利1.5尺二抽床頭櫃-46x40x48cm免組
Yahoo購物中心
3%
找相似

$1,999(雙重省$669)
Homelike 喜家居附插座床頭櫃-梧桐木(1976)
Yahoo購物中心
3%
找相似
限時加碼
$403
出口臺灣110V智能床頭柜多功能LED藍牙音響無線充電USB小型床邊柜
東森購物 ETMall
0.5%
找相似
降價
$2,788(降$380)
奶油床頭柜家用小型實木簡約現代輕奢收納新款臥室極簡高級床邊柜
台灣樂天市場
6%
找相似
降價
$3,800(降$2,680)
直人木業-ELENA當代日系45公分床頭櫃
特力屋
0%
找相似
$3,245
生日禮物女生治愈系幸福感創意擺件家居室內房間床頭柜桌面裝飾品
台灣樂天市場
3%
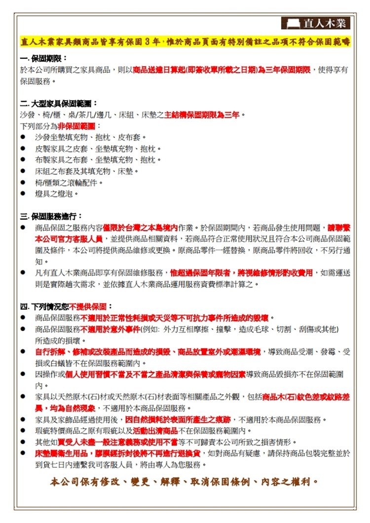
商品描述




