特力屋
相似商品
熱銷排行榜
商品描述








SANLUX台灣三洋3-5坪一級變頻冷暖分離式冷氣 SAC-V28HJ+SAE-V28HJ~含基本安裝+舊機回收
商品特色:
◆面板溫度顯示
◆冷暖四季型
◆DC直流變頻
◆室溫投影式面板
◆銀銅鈦抑菌清淨濾網
◆靜音、省電、安眠
◆定時開.關機
◆12小時定時開.關機
◆單獨除溼
◆萬能風向
◆液晶無線遙控
◆銀銅鈦濾網
◆自動風速控制
◆銅管防鏽處理
◆電子無線遙控器
◆強力運轉
◆負離子清淨功能
◆促銷價-恕無參與原廠贈品活動
★安裝配送流程 :
◎接單---確認客訂單配送資訊(務必保持手機暢通)---發單原廠---冷氣配達至安裝師傅---安裝師傅與客約安裝時間---安裝人員前往安裝
商品規格:
◎型號:SAC-V28HJ(室外機)/SAE-V28HJ(室內機)
◎冷氣機機組構成方式:一對一分離式
◎額定冷/暖房能力:額定 冷 2.8 kW/ 暖 2.8 kW
◎額定中間冷氣能力:1.300 kW
◎額定冷氣能力消耗電功率:0.650 kW
◎額定中間冷氣能力消耗電功率:0.218 kW
◎冷氣季節性能因數CSPF:6.23 kWh/kWh
◎產品效率分級:第1級
◎年耗電量:534(度/年)
◎電壓:(電源60Hz單相3線) 220V
◎運轉電流: 3.1 A
◎除溼量:0.13 L/H
◎重量:室內機重量 10.3 kg / 室外機重量 25.5 kg
◎室內機尺寸(SAE-V28HJ):高 29.5 寬 79.5 深 22.5 cm
◎室外機尺寸(SAC-V28HJ):高 55.5 寬 84.0 深 30.3 cm
◎冷媒配管:液管 2分 / 氣管 3分
◎配電方式:室外供電
◎能源效率等級:1
◎環保冷媒:R32
◎產地:台灣
◎保固:變頻分離式冷氣機全機升級保證七年,壓縮機(含冷媒)保證十年,營業用全機保證一年。另依本公司產品出廠日算起超出365天以上登錄者,未依前述規定完成保證書登錄作業者,一般零件保證一年,壓縮機(含冷媒)、風扇馬達、主基板保證三年,若非家庭使用,如營業或公共場所、工廠、學校、政府機關、特殊區域....等使用之產品,僅一年保固,所有保固依原廠(規定公告)保證書說明為主
◎登錄字號:R31005
◎安裝保固一年 。
★注意事項★
◎大型家電為專車配送出貨,廠商收到訂單後(不含假日),將有專人與您聯繫確認訂單資訊及環境尺寸評估等(前置作業),請務必保持電話暢通,若無法聯繫將無法安排出貨,則影響配送時間
◎如欲家電旺季或任何配送異常狀況會盡快告知,配送時間則以物流聯絡約定時間為準
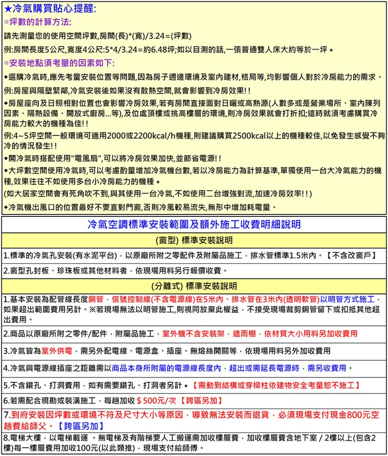
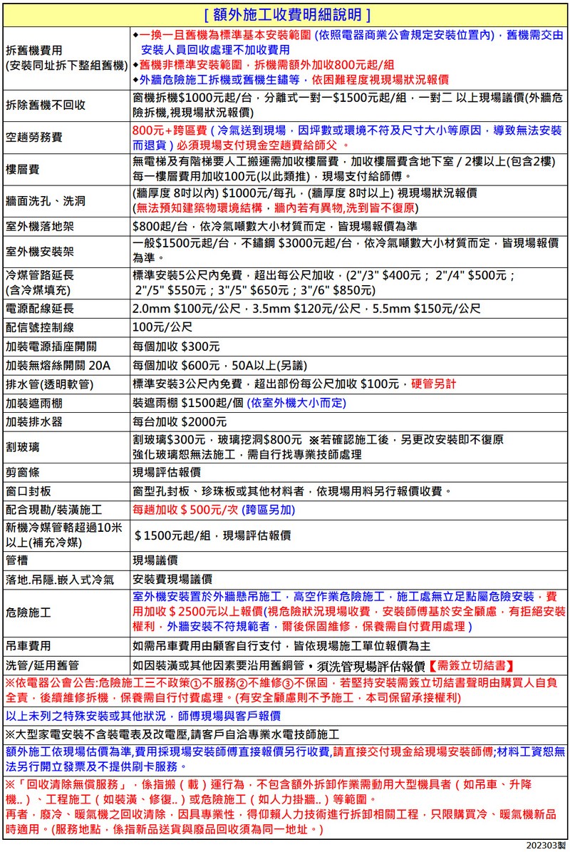
◎請務必在購買之前,先丈量現場空間尺寸,及確認商品大小,外觀及裝機尺寸,頂樓/鐵皮屋/西曬建議再加大噸數,若師傅到府安裝發現因坪數或環境不符及尺寸大小等原因,導致無法安裝而退貨,則必須支付現金800元的空趟費給師父(單趟)偏遠區域另議(依原廠報價為主)。
◎商品實際標準配備/規格/保固資訊以原廠官網公佈為準,如說明有誤恕不另行公告補件,請見諒!
◎本產品網頁因拍攝關係,圖檔略有差異,實際以廠商出貨收到的實品為主!!
◎為提供給您最實惠的價格與服務,及避免無謂的退貨, 請您珍惜商品及謹慎考慮需求後再下單購買!!
◎電梯大樓,以電梯載運 。無電梯者需加收樓層費,加收樓層費含地下室 / 2樓以上(包含2樓)每一樓層費用加收100元(2樓100元、3樓200元,以此類推),謝謝~
◎若需以吊車吊運,費用由訂購人自行支付。
◎關於現場安裝施工所衍生的其他費用部份,恕無法另行開立發票,消費者在購買之前,請先看清楚商品規格是否符合個人需求,謝謝。
◎商品送到府,拆箱檢查當下發現有任何撞傷或瑕疵,請當下馬上拒收,若收下後所產生的外觀瑕疵,由於簽收及代表交付,責任歸屬於買方。
◎鑑賞期非試用期~商品一經拆箱、安裝(插電)後,非新品瑕疵(需原廠鑑定),將影響您退貨權益(需負擔商品整新或折舊費用等)。也無法退回已回收之舊機拆箱安裝前,請務必確認機型是否為您所需。 (如非原廠判定瑕疵而退貨,將酌收整新費/折舊費以售價30%以上報價,另再加上原安裝及後續拆機等處理費,請消費者三思確認所需再行購買)。
◎本產品經安裝使用後,有問題請聯繫保固書上原廠電話,維修保固即可。
◎本商品只限台灣本島運送,偏遠/特殊地區需額外加收物流處理費用(依圖示) ,由客服端另行通知訂單保留出貨與否的權利,請消費者見諒!!
◎本店全面配合環保署廢四機回收服務【環保署資源回收專線0800-085717】